工業互聯網已成為制造業數字化轉型的重要方向,亦成為國際國內制造企業和IT巨頭競相搶灘登陸的新市場。11月27日,國務院正式印發《關于深化“互聯網+先進制造業”發展工業互聯網的指導意見》(下稱《意見》),明確了國內工業互聯網的發展目標、主要任務和支持措施。
《意見》由工信部主導編制,歷時一年。今年10月30日,國務院常務會審議通過了《意見》,并于11月24日由李克強總理簽批后正式印發。工信部在此前舉辦政策吹風會時表示,《意見》與《中國制造2025》一脈相承,與《“互聯網+”行動深化制造業與互聯網融合發展》等文件相互銜接,又各有側重。為規范和指導中國工業互聯網發展的指導性文件。
《意見》提出,中國發展工業互聯網的整體目標是構建與經濟社會發展相適應的工業互聯網生態體系,并提出了分階段實施目標。
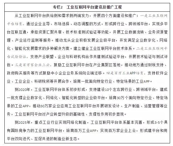
根據《意見》,到2020年要支持建設一批跨行業、跨領域的國家級平臺,以及構建一批企業級平臺,培育30萬個以上的工業APP即工業應用程序,推動30萬家企業應用工業互聯網平臺;到2025年,形成3-5家具有國際競爭力的工業互聯網平臺,實現百萬工業APP培育以及百萬企業上云;
到2035年,建成國際領先的工業互聯網網絡基礎設施和平臺,形成國際先進的技術與產業體系;到本世紀中葉,工業互聯網網絡基礎設施全面支撐經濟社會發展,工業互聯網創新發展能力、技術產業體系以及融合應用等全面達到國際先進水平,綜合實力進入世界前列。
《意見》明確了建設和發展工業互聯網的主要任務:一是夯實網絡基礎;二是打造平臺體系;三是加強產業支撐;四是促進融合應用;五是完善生態體系;六是提升安全防護能力;七是推動開放合作。
其中,網絡基礎設施的將成為工業互聯網建設的重點。工信部信息通信管理局局長韓夏在11月3日舉辦的國務院政策例行吹風會上解釋稱,工業互聯網包括三大體系:網絡、平臺和安全。其中網絡是基礎,能夠實現生產全要素的泛在互聯及數據的順暢流通。
但目前國內工業互聯網的性能還滿足不了將來工業智能化發展的需要,因此在《意見》中將建設網絡基礎設施作為一個重點工程加以推進。具體包括四方面措施:一是工業企業內網改造升級;二是加快工業企業外網建設;三是推進標識解析體系建設;四是推進工業領域全面部署IPv6。
《意見》還從6個方面提出工業互聯網建設的保障措施。第一,要建立健全法規制度,擴大市場主體平等進入范圍,實施包容審慎監管;第二,營造良好市場環境;第三,加大財稅支持力度,強化財政資金導向作用;第四,創新金融服務方式,支持擴大直接融資比重;第五,強化專業人才支撐,創新人才使用機制;第六,健全組織實施機制,促進工業互聯網與“中國制造2025”協同推進。
自今年以來,隨著云計算市場逐步成熟,工業互聯網已經成為IT和工業企業投資布局熱點。11月22日,阿里巴巴正式宣布推出工業互聯網云平臺。此前,騰訊、華為等科技公司業已推出工業云。國際工業巨頭自2015年開始就已搶先入局工業云市場,美國GE的工業互聯網平臺Predix、德國西門子的工業云MindSphere等皆為典型。
國內以三一重工、海爾電器、航天云網為代表的制造企業也在迅速布局工業云平臺。但除少數先行者外,目前國內工業云平臺的發展還較為緩慢。通信標準、信息安全等系列難題成為產業發展的阻礙。今年6月,工信部在接受財新記者獨家采訪時曾指出,當前國內工業互聯網發展存在基礎產業薄弱、平臺構建能力有待提升、端到端解決方案急需加強、缺乏資源整合能力等四大問題
原文:
國務院關于深化“互聯網+先進制造業”
發展工業互聯網的指導意見
各省、自治區、直轄市人民政府,國務院各部委、各直屬機構:
當前,全球范圍內新一輪科技革命和產業變革蓬勃興起。工業互聯網作為新一代信息技術與制造業深度融合的產物,日益成為新工業革命的關鍵支撐和深化“互聯網+先進制造業”的重要基石,對未來工業發展產生全方位、深層次、革命性影響。工業互聯網通過系統構建網絡、平臺、安全三大功能體系,打造人、機、物全面互聯的新型網絡基礎設施,形成智能化發展的新興業態和應用模式,是推進制造強國和網絡強國建設的重要基礎,是全面建成小康社會和建設社會主義現代化強國的有力支撐。為深化供給側結構性改革,深入推進“互聯網+先進制造業”,規范和指導我國工業互聯網發展,現提出以下意見。
一、基本形勢
當前,互聯網創新發展與新工業革命正處于歷史交匯期。發達國家搶抓新一輪工業革命機遇,圍繞核心標準、技術、平臺加速布局工業互聯網,構建數字驅動的工業新生態,各國參與工業互聯網發展的國際競爭日趨激烈。我國工業互聯網與發達國家基本同步啟動,在框架、標準、測試、安全、國際合作等方面取得了初步進展,成立了匯聚政產學研的工業互聯網產業聯盟,發布了《工業互聯網體系架構(版本1.0)》、《工業互聯網標準體系框架(版本1.0)》等,涌現出一批典型平臺和企業。但與發達國家相比,總體發展水平及現實基礎仍然不高,產業支撐能力不足,核心技術和高端產品對外依存度較高,關鍵平臺綜合能力不強,標準體系不完善,企業數字化網絡化水平有待提升,缺乏龍頭企業引領,人才支撐和安全保障能力不足,與建設制造強國和網絡強國的需要仍有較大差距。
加快建設和發展工業互聯網,推動互聯網、大數據、人工智能和實體經濟深度融合,發展先進制造業,支持傳統產業優化升級,具有重要意義。一方面,工業互聯網是以數字化、網絡化、智能化為主要特征的新工業革命的關鍵基礎設施,加快其發展有利于加速智能制造發展,更大范圍、更高效率、更加精準地優化生產和服務資源配置,促進傳統產業轉型升級,催生新技術、新業態、新模式,為制造強國建設提供新動能。工業互聯網還具有較強的滲透性,可從制造業擴展成為各產業領域網絡化、智能化升級必不可少的基礎設施,實現產業上下游、跨領域的廣泛互聯互通,打破“信息孤島”,促進集成共享,并為保障和改善民生提供重要依托。另一方面,發展工業互聯網,有利于促進網絡基礎設施演進升級,推動網絡應用從虛擬到實體、從生活到生產的跨越,極大拓展網絡經濟空間,為推進網絡強國建設提供新機遇。當前,全球工業互聯網正處在產業格局未定的關鍵期和規模化擴張的窗口期,亟需發揮我國體制優勢和市場優勢,加強頂層設計、統籌部署,揚長避短、分步實施,努力開創我國工業互聯網發展新局面。
二、總體要求
(一)指導思想。
深入貫徹落實黨的十九大精神,認真學習貫徹習近平新時代中國特色社會主義思想,落實新發展理念,堅持質量第一、效益優先,以供給側結構性改革為主線,以全面支撐制造強國和網絡強國建設為目標,圍繞推動互聯網和實體經濟深度融合,聚焦發展智能、綠色的先進制造業,按照黨中央、國務院決策部署,加強統籌引導,深化簡政放權、放管結合、優化服務改革,深入實施創新驅動發展戰略,構建網絡、平臺、安全三大功能體系,增強工業互聯網產業供給能力。促進行業應用,強化安全保障,完善標準體系,培育龍頭企業,加快人才培養,持續提升我國工業互聯網發展水平。努力打造國際領先的工業互聯網,促進大眾創業萬眾創新和大中小企業融通發展,深入推進“互聯網+”,形成實體經濟與網絡相互促進、同步提升的良好格局,有力推動現代化經濟體系建設。
(二)基本原則。
遵循規律,創新驅動。遵循工業演進規律、科技創新規律和企業發展規律,借鑒國際先進經驗,建設具有中國特色的工業互聯網體系。按照建設現代化經濟體系的要求,發揮我國工業體系完備、網絡基礎堅實、互聯網創新活躍的優勢,推動互聯網和實體經濟深度融合,引進培養高端人才,加強科研攻關,實現創新驅動發展。
市場主導,政府引導。發揮市場在資源配置中的決定性作用,更好發揮政府作用。強化企業市場主體地位,激發企業內生動力,推進技術創新、產業突破、平臺構建、生態打造。發揮政府在加強規劃引導、完善法規標準、保護知識產權、維護市場秩序等方面的作用,營造良好發展環境。
開放發展,安全可靠。把握好安全與發展的辯證關系。發揮工業互聯網開放性、交互性優勢,促進工業體系開放式發展。推動工業互聯網在各產業領域廣泛應用,積極開展國際合作。堅持工業互聯網安全保障手段同步規劃、同步建設、同步運行,提升工業互聯網安全防護能力。
系統謀劃,統籌推進。做好頂層設計和系統謀劃,科學制定、合理規劃工業互聯網技術路線和發展路徑,統籌實現技術研發、產業發展和應用部署良性互動,不同行業、不同發展階段的企業協同發展,區域布局協調有序。
(三)發展目標。
立足國情,面向未來,打造與我國經濟發展相適應的工業互聯網生態體系,使我國工業互聯網發展水平走在國際前列,爭取實現并跑乃至領跑。
到2025年,基本形成具備國際競爭力的基礎設施和產業體系。覆蓋各地區、各行業的工業互聯網網絡基礎設施基本建成。工業互聯網標識解析體系不斷健全并規模化推廣。形成3-5個達到國際水準的工業互聯網平臺。產業體系較為健全,掌握關鍵核心技術,供給能力顯著增強,形成一批具有國際競爭力的龍頭企業。基本建立起較為完備可靠的工業互聯網安全保障體系。新技術、新模式、新業態大規模推廣應用,推動兩化融合邁上新臺階。
其中,在2018-2020年三年起步階段,初步建成低時延、高可靠、廣覆蓋的工業互聯網網絡基礎設施,初步構建工業互聯網標識解析體系,初步形成各有側重、協同集聚發展的工業互聯網平臺體系,初步建立工業互聯網安全保障體系。
到2035年,建成國際領先的工業互聯網網絡基礎設施和平臺,形成國際先進的技術與產業體系,工業互聯網全面深度應用并在優勢行業形成創新引領能力,安全保障能力全面提升,重點領域實現國際領先。
到本世紀中葉,工業互聯網網絡基礎設施全面支撐經濟社會發展,工業互聯網創新發展能力、技術產業體系以及融合應用等全面達到國際先進水平,綜合實力進入世界前列。
三、主要任務
(一)夯實網絡基礎。
推動網絡改造升級提速降費。面向企業低時延、高可靠、廣覆蓋的網絡需求,大力推動工業企業內外網建設。加快推進寬帶網絡基礎設施建設與改造,擴大網絡覆蓋范圍,優化升級國家骨干網絡。推進工業企業內網的IP(互聯網協議)化、扁平化、柔性化技術改造和建設部署。推動新型智能網關應用,全面部署IPv6(互聯網協議第6版)。繼續推進連接中小企業的專線建設。在完成2017年政府工作報告確定的網絡提速降費任務基礎上,進一步提升網絡速率、降低資費水平,特別是大幅降低中小企業互聯網專線接入資費水平。加強資源開放,支持大中小企業融通發展。加大無線電頻譜等關鍵資源保障力度。
推進標識解析體系建設。加強工業互聯網標識解析體系頂層設計,制定整體架構,明確發展目標、路線圖和時間表。設立國家工業互聯網標識解析管理機構,構建標識解析服務體系,支持各級標識解析節點和公共遞歸解析節點建設,利用標識實現全球供應鏈系統和企業生產系統間精準對接,以及跨企業、跨地區、跨行業的產品全生命周期管理,促進信息資源集成共享。

(二)打造平臺體系。
加快工業互聯網平臺建設。突破數據集成、平臺管理、開發工具、微服務框架、建模分析等關鍵技術瓶頸,形成有效支撐工業互聯網平臺發展的技術體系和產業體系。開展工業互聯網平臺適配性、可靠性、安全性等方面試驗驗證,推動平臺功能不斷完善。通過分類施策、同步推進、動態調整,形成多層次、系統化的平臺發展體系。依托工業互聯網平臺形成服務大眾創業、萬眾創新的多層次公共平臺。
提升平臺運營能力。強化工業互聯網平臺的資源集聚能力,有效整合產品設計、生產工藝、設備運行、運營管理等數據資源,匯聚共享設計能力、生產能力、軟件資源、知識模型等制造資源。開展面向不同行業和場景的應用創新,為用戶提供包括設備健康維護、生產管理優化、協同設計制造、制造資源租用等各類應用,提升服務能力。不斷探索商業模式創新,通過資源出租、服務提供、產融合作等手段,不斷拓展平臺盈利空間,實現長期可持續運營。

(三)加強產業支撐。
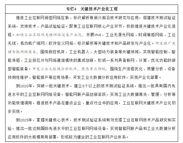
加大關鍵共性技術攻關力度。開展時間敏感網絡、確定性網絡、低功耗工業無線網絡等新型網絡互聯技術研究,加快5G、軟件定義網絡等技術在工業互聯網中的應用研究。推動解析、信息管理、異構標識互操作等工業互聯網標識解析關鍵技術及安全可靠機制研究。加快IPv6等核心技術攻關。促進邊緣計算、人工智能、增強現實、虛擬現實、區塊鏈等新興前沿技術在工業互聯網中的應用研究與探索。
構建工業互聯網標準體系。成立國家工業互聯網標準協調推進組、總體組和專家咨詢組,統籌推進工業互聯網標準體系建設,優化推進機制,加快建立統一、綜合、開放的工業互聯網標準體系。制定一批總體性標準、基礎共性標準、應用標準、安全標準。組織開展標準研制及試驗驗證工程,同步推進標準內容試驗驗證、試驗驗證環境建設、仿真與測試工具開發和推廣。

提升產品與解決方案供給能力。加快信息通信、數據集成分析等領域技術研發和產業化,集中突破一批高性能網絡、智能模塊、智能聯網裝備、工業軟件等關鍵軟硬件產品與解決方案。著力提升數據分析算法與工業知識、機理、經驗的集成創新水平,形成一批面向不同工業場景的工業數據分析軟件與系統以及具有深度學習等人工智能技術的工業智能軟件和解決方案。面向“中國制造2025”十大重點領域與傳統行業轉型升級需求,打造與行業特點緊密結合的工業互聯網整體解決方案。引導電信運營企業、互聯網企業、工業企業等積極轉型,強化網絡運營、標識解析、安全保障等工業互聯網運營服務能力,開展工業電子商務、供應鏈、相關金融信息等創新型生產性服務。

(四)促進融合應用。
提升大型企業工業互聯網創新和應用水平。加快工業互聯網在工業現場的應用,強化復雜生產過程中設備聯網與數據采集能力,實現企業各層級數據資源的端到端集成。依托工業互聯網平臺開展數據集成應用,形成基于數據分析與反饋的工藝優化、流程優化、設備維護與事故風險預警能力,實現企業生產與運營管理的智能決策和深度優化。鼓勵企業通過工業互聯網平臺整合資源,構建設計、生產與供應鏈資源有效組織的協同制造體系,開展用戶個性需求與產品設計、生產制造精準對接的規模化定制,推動面向質量追溯、設備健康管理、產品增值服務的服務化轉型。
加快中小企業工業互聯網應用普及。推動低成本、模塊化工業互聯網設備和系統在中小企業中的部署應用,提升中小企業數字化、網絡化基礎能力。鼓勵中小企業充分利用工業互聯網平臺的云化研發設計、生產管理和運營優化軟件,實現業務系統向云端遷移,降低數字化、智能化改造成本。引導中小企業開放專業知識、設計創意、制造能力,依托工業互聯網平臺開展供需對接、集成供應鏈、產業電商、眾包眾籌等創新型應用,提升社會制造資源配置效率。

(五)完善生態體系。
構建創新體系。建設工業互聯網創新中心,有效整合高校、科研院所、企業創新資源,圍繞重大共性需求和重點行業需要,開展工業互聯網產學研協同創新,促進技術創新成果產業化。面向關鍵技術和平臺需求,支持建設一批能夠融入國際化發展的開源社區,提供良好開發環境,共享開源技術、代碼和開發工具。規范和健全中介服務體系,支持技術咨詢、知識產權分析預警和交易、投融資、人才培訓等專業化服務發展,加快技術轉移與應用推廣。
構建應用生態。支持平臺企業面向不同行業智能化轉型需求,通過開放平臺功能與數據、提供開發環境與工具等方式,廣泛匯聚第三方應用開發者,形成集體開發、合作創新、對等評估的研發機制。支持通過舉辦開發者大會、應用創新競賽、專業培訓及參與國際開源項目等方式,不斷提升開發者的應用創新能力,形成良性互動的發展模式。
構建企業協同發展體系。以產業聯盟、技術標準、系統集成服務等為紐帶,以應用需求為導向,促進裝備、自動化、軟件、通信、互聯網等不同領域企業深入合作,推動多領域融合型技術研發與產業化應用。依托工業互聯網促進融通發展,推動一二三產業、大中小企業跨界融通,鼓勵龍頭工業企業利用工業互聯網將業務流程與管理體系向上下游延伸,帶動中小企業開展網絡化改造和工業互聯網應用,提升整體發展水平。
構建區域協同發展體系。強化對工業互聯網區域發展的統籌規劃,面向關鍵基礎設施、產業支撐能力等核心要素,形成中央地方聯動、區域互補的協同發展機制。根據不同區域制造業發展水平,結合國家新型工業化產業示范基地建設,遴選一批產業特色鮮明、轉型需求迫切、地方政府積極性高、在工業互聯網應用部署方面已取得一定成效的地區,因地制宜開展產業示范基地建設,探索形成不同地區、不同層次的工業互聯網發展路徑和模式,并逐步形成各有特色、相互帶動的區域發展格局。

(六)強化安全保障。
提升安全防護能力。加強工業互聯網安全體系研究,技術和管理相結合,建立涵蓋設備安全、控制安全、網絡安全、平臺安全和數據安全的工業互聯網多層次安全保障體系。加大對技術研發和成果轉化的支持力度,重點突破標識解析系統安全、工業互聯網平臺安全、工業控制系統安全、工業大數據安全等相關核心技術,推動攻擊防護、漏洞挖掘、入侵發現、態勢感知、安全審計、可信芯片等安全產品研發,建立與工業互聯網發展相匹配的技術保障能力。構建工業互聯網設備、網絡和平臺的安全評估認證體系,依托產業聯盟等第三方機構開展安全能力評估和認證,引領工業互聯網安全防護能力不斷提升。
建立數據安全保護體系。建立工業互聯網全產業鏈數據安全管理體系,明確相關主體的數據安全保護責任和具體要求,加強數據收集、存儲、處理、轉移、刪除等環節的安全防護能力。建立工業數據分級分類管理制度,形成工業互聯網數據流動管理機制,明確數據留存、數據泄露通報要求,加強工業互聯網數據安全監督檢查。
推動安全技術手段建設。督促工業互聯網相關企業落實網絡安全主體責任,指導企業加大安全投入,加強安全防護和監測處置技術手段建設,開展工業互聯網安全試點示范,提升安全防護能力。積極發揮相關產業聯盟引導作用,整合行業資源,鼓勵聯盟單位創新服務模式,提供安全運維、安全咨詢等服務,提升行業整體安全保障服務能力。充分發揮國家專業機構和社會力量作用,增強國家級工業互聯網安全技術支撐能力,著力提升隱患排查、攻擊發現、應急處置和攻擊溯源能力。
(七)推動開放合作。
提高企業國際化發展能力。鼓勵國內外企業面向大數據分析、工業數據建模、關鍵軟件系統、芯片等薄弱環節,合作開展技術攻關和產品研發。建立工業互聯網技術、產品、平臺、服務方面的國際合作機制,推動工業互聯網平臺、集成方案等“引進來”和“走出去”。鼓勵國內外企業跨領域、全產業鏈緊密協作。
加強多邊對話與合作。建立政府、產業聯盟、企業等多層次溝通對話機制,針對工業互聯網最新發展、全球基礎設施建設、數據流動、安全保障、政策法規等重大問題開展交流與合作。加強與國際組織的協同合作,共同制定工業互聯網標準規范和國際規則,構建多邊、民主、透明的工業互聯網國際治理體系。
四、保障支撐
(一)建立健全法規制度。完善工業互聯網規則體系,明確工業互聯網網絡的基礎設施地位,建立涵蓋工業互聯網網絡安全、平臺責任、數據保護等的法規體系。細化工業互聯網網絡安全制度,制定工業互聯網關鍵信息基礎設施和數據保護相關規則,構建工業互聯網網絡安全態勢感知預警、網絡安全事件通報和應急處置等機制。建立工業互聯網數據規范化管理和使用機制,明確產品全生命周期各環節數據收集、傳輸、處理規則,探索建立數據流通規范。加快新興應用領域法規制度建設,推動開展人機交互、智能產品等新興領域信息保護、數據流通、政府數據公開、安全責任等相關研究,完善相關制度。
(二)營造良好市場環境。構建融合發展制度,深化簡政放權、放管結合、優化服務改革,放寬融合性產品和服務準入限制,擴大市場主體平等進入范圍,實施包容審慎監管,簡化認證,減少收費;清理制約人才、資本、技術、數據等要素自由流動的制度障礙,推動相關行業在技術、標準、政策等方面充分對接,打造有利于技術創新、網絡部署與產品應用的外部環境。完善協同推進體系,建立部門間高效聯動機制,探索分業監管、協同共治模式;建立中央地方協同機制,深化軍民融合,形成統籌推進的發展格局;推動建立信息共享、處理、反饋的有效渠道,促進跨部門、跨區域系統對接,提升工業互聯網協同管理能力。健全協同發展機制,引導工業互聯網產業聯盟等產業組織完善合作機制和利益共享機制,推動產業各方聯合開展技術、標準、應用研發以及投融資對接、國際交流等活動。
(三)加大財稅支持力度。強化財政資金導向作用,加大工業轉型升級資金對工業互聯網發展的支持力度,重點支持網絡體系、平臺體系、安全體系能力建設。探索采用首購、訂購優惠等支持方式,促進工業互聯網創新產品和服務的規模化應用;鼓勵有條件的地方通過設立工業互聯網專項資金、建立風險補償基金等方式,支持本地工業互聯網集聚發展。落實相關稅收優惠政策,推動固定資產加速折舊、企業研發費用加計扣除、軟件和集成電路產業企業所得稅優惠、小微企業稅收優惠等政策落實,鼓勵相關企業加快工業互聯網發展和應用。
(四)創新金融服務方式。支持擴大直接融資比重,支持符合條件的工業互聯網企業在境內外各層次資本市場開展股權融資,積極推動項目收益債、可轉債、企業債、公司債等在工業互聯網領域的應用,引導各類投資基金等向工業互聯網領域傾斜。加大精準信貸扶持力度,完善銀企對接機制,為工業互聯網技術、業務和應用創新提供貸款服務;鼓勵銀行業金融機構創新信貸產品,在依法合規、風險可控、商業可持續的前提下,探索開發數據資產等質押貸款業務。延伸產業鏈金融服務范圍,鼓勵符合條件的企業集團設立財務公司,為集團下屬工業互聯網企業提供財務管理服務,加強資金集約化管理,提高資金使用效率,降低資金成本。拓展針對性保險服務,支持保險公司根據工業互聯網需求開發相應的保險產品。
(五)強化專業人才支撐。加強人才隊伍建設,引進和培養相結合,兼收并蓄,廣攬國內外人才,不斷壯大工業互聯網人才隊伍。加快新興學科布局,加強工業互聯網相關學科建設;協同發揮高校、企業、科研機構、產業集聚區等各方作用,大力培育工業互聯網技術人才和應用創新型人才;依托國家重大人才工程項目和高層次人才特殊支持計劃,引進一批工業互聯網高水平研究型科學家和具備產業經驗的高層次科技領軍人才。建立工業互聯網智庫,形成具有政策研究能力和決策咨詢能力的高端咨詢人才隊伍;鼓勵工業互聯網技術創新人才投身形式多樣的科普教育活動。創新人才使用機制,暢通高校、科研機構和企業間人才流動渠道,鼓勵通過雙向掛職、短期工作、項目合作等柔性流動方式加強人才互通共享;支持我國專業技術人才在國際工業互聯網組織任職或承擔相關任務;發展工業互聯網專業人才市場,建立人才數據庫,完善面向全球的人才供需對接機制。優化人才評價激勵制度,建立科學的人才評價體系,充分發揮人才積極性、主動性;拓展知識、技術、技能和管理要素參與分配途徑,完善技術入股、股權期權激勵、科技成果轉化收益分配等機制;為工業互聯網領域高端人才引進開辟綠色通道,加大在來華工作許可、出入境、居留、住房、醫療、教育、社會保障、政府表彰等方面的配套政策支持力度,鼓勵海外高層次人才參與工業互聯網創業創新。
(六)健全組織實施機制。在國家制造強國建設領導小組下設立工業互聯網專項工作組,統籌謀劃工業互聯網相關重大工作,協調任務安排,督促檢查主要任務落實情況,促進工業互聯網與“中國制造2025”協同推進。設立工業互聯網戰略咨詢專家委員會,開展工業互聯網前瞻性、戰略性重大問題研究,對工業互聯網重大決策、政策實施提供咨詢評估。制定發布《工業互聯網發展行動計劃(2018-2020年)》,建立工業互聯網發展情況動態監測和第三方評估機制,開展定期測評和滾動調整。各地方和有關部門要根據本指導意見研究制定具體推進方案,細化政策措施,開展試點示范與應用推廣,確保各項任務落實到位。
(本文有刪改)
國務院
2017年11月19日