B2B電商進入3.0時代,通過服務深入挖掘供應鏈價值。隨著用戶、技術基礎的不斷完善以及國家政策的大力支持,B2B電商進入3.0時代——B2B電商通過系列供應鏈服務打通產業鏈上下游,深入挖掘供應鏈價值,從“交易閉環”向“交付閉環”轉變。
B2B電商企業發展的核心在于“流量+數據+服務”:1)流量:流量是變現的前提,具有流量優勢的電商平臺向上游能降低采購成本,下游也能更好的吸引用戶。2)數據:數據是改善傳統供應鏈結構、提高電商平臺運營效率的基礎,電商平臺在大數據基礎上,對傳統供應鏈“四流”(商流、物流、資金流、信息流)進行改善,提高資源配置效率和電商平臺運營效率。3)服務:服務是提升用戶服務體驗、增強用戶粘性、提高ARPU值的關鍵,也是B2B 3.0時代優越性所在, B2B電商平臺以倉儲、物流、加工、金融信貸為切入點為客戶提供供應鏈增值服務,深入挖掘供應鏈價值,增強客戶粘性,提高付費用戶轉化率,實現由流量向價值的變現。
B2B萬億市場規模,從綜合走向垂直,從分散走向集中,各行業均有領軍企業出現:1)綜合B2B電商,以會員制為核心的綜合批發模式B2B電商紛紛向垂直行業集群模式轉型,通過深耕垂直細分領域,為行業客戶提供定制化的供應鏈金融服務以綁定客戶,真正切入交易環節。隨著服務系統的逐漸完備和流量的持續引入,國聯股份等公司業績進入爆發期,值得關注。2)鋼鐵B2B電商,作為大宗商品B2B電商的典型代表,模式較為成熟,預計市場收入規模7000億,利潤規模130億,市場空間廣。鋼鐵電商核心競爭力在于全產業鏈的供應鏈服務能力。3)農產品B2B電商,行業價值集中在農產品的貿易配送環節。為了更好地實現農產品安全品質控制及標準化分裝,我們更看好“平臺+自營”模式。
B2B電商進入3.0時代,利潤拐點凸現
政策東風助力,用戶、技術基礎基本完善
政策基礎:B2B電商領域利好政策頻出,行業迎來發展契機。當前,在經濟發展總體放緩的大背景下,國家圍繞著供給側改革及“互聯網+”推出了系列相關政策,成為B2B電商發展的契機。

用戶基礎:傳統企業擁抱互聯網,B2B用戶基礎基本完善。受網絡零售B2C市場發展帶動,從事網上銷售業務的中國企業數量增長迅速,企業信息化全面普及,截止到2016年底,我國企業已基本實現計算機的普及應用,企業互聯網辦公的使用比例首次突破90%,企業在線銷售開展占比也達到45.30%,B2B用戶基礎基本完善。

(點擊可查看清晰大圖)
技術基礎:云計算、大數據等技術的發展為B2B電商的壯大奠基。面對供應鏈過長的傳統產業,不同環節的企業有著截然不同的需求且交易流程復雜,這就要求B2B電商提供流通、貿易、渠道、資金等多方位的個性化服務。特別是大宗商品價格波動頻繁,B2B電商平臺系統要求更強。因而近幾年來,云計算、大數據及物聯網技術的發展和完善,為B2B電商的壯大奠定了技術基礎。

(點擊可查看清晰大圖)
B2B電商進入3.0時代,由“交易閉環”向“交付閉環”轉變
B2B電商逐步發展至供應鏈整合,實現“交付閉環”的3.0時代。B2B電商起步早,其發展過程可以劃分為三個階段:
(點擊可查看清晰大圖)
1)B2B 1.0:信息服務階段的發展是從1999年到2011年,電商平臺充分利用互聯網的媒體屬性,將線下信息轉移到互聯網上,但是這種模式存在一個巨大的弊端:電商平臺停留在信息交換淺層關系層面而不切入交易環節,客戶交易行為還是在線下完成,客戶平臺粘性差,主要盈利模式是會員及廣告費。
2)B2B 2.0:交易服務階段的發展是從2011年到2015年,2004年支付寶推出,2011年左右支付寶可以應用于阿里巴巴事業部旗下各平臺,因此我們以2011年為時間節點劃分1.0與2.0時代。支付寶的推廣和普及直接推動了B2C電子商務的發展,C端用戶線上交易習慣向上延伸至B端企業,盈利點增加促使越來越多的公司主動切入交易環節,通過系統或人工撮合,進行供需信息匹配和在線交易,力圖實現交易閉環。此時,B2B平臺主要的盈利模式是會員費、傭金、廣告費和IT服務費等。
3)B2B 3.0:供應鏈整合階段的發展是從2015年開始的,隨著云計算、大數據及物聯網技術的持續發展。B2B電子商務將打通供應鏈上下游環節,為采購雙方提供包括倉儲物流、數據分析、金融信貸等在內的一系列服務以實現產業賦能,從“交易閉環”向“交付閉環”轉變。此時,B2B電商平臺的供應鏈服務價值存在于電子商務“四流”(商流、物流、信息流及資金流)之中,增值服務成為公司主要收入來源,突破了先前以會員費、廣告費、傭金為主要盈利模式的瓶頸。
與此同時,隨著B2B3.0時代的到來,供應鏈服務受到重視,垂直B2B電商開始受到廣泛關注。市場發現,垂直B2B電商基于其本身對于行業的深刻理解,能夠提供更符合下游客戶需要的供應鏈服務。
B2B電商利潤拐點凸現,業績與行情表現相背離
進入B2B 3.0時代以來,B2B電商市場穩步增長。隨著越來越多電商平臺向B2B 3.0模式進化,客戶粘性不斷加強,交付閉環逐漸形成,盈利模式多元化,B2B電商穩步增長。根據電子商務研究中心發布最新數據顯示 , 2017年上半年中國B2B電子商務市場實現穩步增長,總交易額達到9.8萬億元,同比增長24%,與2016年相比增速有所加快。電商平臺營收也在迅速增長,2017年上半年營收加速擴張,總營收規模達到168億元,同比增長達到25.4%。

(點擊可查看清晰大圖)
主板市場B2B電商業績出現二八分化。2017年上半年B2B電商相關上市企業 營業收入同比增長率均值達到57.45%,中值達到28.57%,其中僅有 6家公司營業收入同比增長均超過50%;2017H1凈利潤同比增長率均值為39.73%,中值為24.98%,其中11家公司凈利潤同比增長超過50%。此外,從2014——2016年年報情況來看,B2B相關上市公司營業收入兩年期CAGR均值為49.04%,中值為23.64%;凈利潤兩年期CAGR均值為52.9%,中值為12.05%。從均值與中值的巨大差異可知,B2B電商相關上市公司業績出現明顯分化,部分龍頭企業盈利模式日益清晰,營業收入凈利潤增長速度令人矚目。

(點擊可查看清晰大圖)
新三板B2B電商進入業績爆發期,利潤拐點凸現。根據東財行業分類,新三板B2B電商板塊共有76家,其中半年報做到營業收入過億的就有25家。2017H1 B2B電商板塊實現營業收入476.45億元,平均營業收入6.27億元,同比增長43.49%;歸母凈利潤1.13億,平均歸母凈利潤148萬元,同比增長335.44%。

(點擊可查看清晰大圖)
但是我們發現,數據中有異常值出現:鋼銀電商2017H1營業收入317.68億元,歸母凈利潤1581.08萬元,對市場整體影響過大,在剔除異常值之后,新三板電子商務B2B營業收入158.77億元,平均營業收入2.12億元,同比虧損4.17%;歸母凈利潤9730.13萬元,平均歸母凈利潤129.73萬元,同比增長268.30%,增速仍然十分驚人。

(點擊可查看清晰大圖)
B2B電商股二級市場出現普跌,業績與行情相背離。雖然B2B電商業績表現良好,,但是從二級市場來看卻出現普跌的情況。我們統計發現,2017年全年B2B電商相關上市公司平均下跌17.65%,23家公司中僅有3家公司全年漲跌幅為正值。我們認為背離情況出現的原因是: 1)B2B電商建設成本較大,投入多,發展周期長,投資人認為行業盈利能力存在較強的波動性,增長不確定性高;2)B2B電商行業參與者眾多,各電商平臺質量良莠不齊,“鋼鋼網”等所謂“造富神話”的破滅更是打擊了投資人的投資信心。因此,我們必須了解B2B電商的本質及其核心競爭力所在。
B2B電商核心競爭力:流量+數據+服務
通過研究我們認為,B2B電商的核心競爭力在于流量、數據與服務三個方面,其中流量是變現的前提,數據是改善傳統供應鏈結構、提高電商平臺運營效率的基礎,服務是提升用戶服務體驗、增強用戶粘性、提高ARPU值的關鍵,也是B2B 3.0時代優越性所在。
流量:資訊網站自帶流量,轉型B2B電商成果顯著
首先,不同于市場普遍認為的“B端不需要流量”,我們認為,即使是在B端,仍然存在互聯網規模效應,當平臺交易量和口碑達到龍頭地位時,向上游能降低采購成本,下游也能更好的吸引用戶,而且B2B流量更容易形成壟斷,因為2B的消費者與商家本來的粘性就高,用戶活性都是自帶的,這種交易沖動消費少,一旦形成穩定流量,離開平臺的成本也比較高。因此我們認為,對于B端而言仍然需要流量來構筑規模壁壘。
其次,獲取C端流量慣用的方式并不適用于B端,這是因為:1)由于其消費產品的多樣性,C端客戶與上游供應商之間是弱綁定關系,電商平臺通過廣告買量、低價補貼等方式吸引消費者。當平臺GMV足夠大時,馬太效應凸顯,用戶粘性增強,電商平臺就可以通過廣告服務、競價排行及傭金來獲取可觀收益。2)由于其經營產品范圍有限性,B端客戶與上游供應商之間具有較強的綁定關系,C端電商平臺常用的廣告買量和不可持續的低價補貼難以突破這層綁定關系,構成新的交易鏈接。
B2B電商平臺流量獲取的方法主要有兩種:
①地推獲取,地推獲取流量是B2B電商平臺特點之一,由于B端企業均為多人決策,因此在向B端企業推廣時就必須找到關鍵決策人,進而影響決策結果實現,阿里巴巴旗下大名鼎鼎的中供鐵軍就是通過地推的方式一步步奠定阿里巴巴在B2B市場的地位,即使是現在,很多新興在線交易化的B2B電商平臺建立之初仍是通過地推的模式開展業務,通過在各地區召開線下交流沙龍,參加和組織行業會議會展,各區域營銷中心的地推獲取客戶資源和轉化,線下和線上營銷渠道各分擔一半的客戶量。
②行業資訊網站轉型,行業內知名度較高的資訊平臺積累了大量行業上下游客戶和資訊信息,建立起了良好的行業口碑以及品牌優勢,此類平臺化向電商平臺轉型時自帶流量,能低成本推動平臺交易量和影響力。如上海鋼聯旗下“Mysteel”平臺是全國最大的鋼鐵行業門戶網站,公司2013年轉型電商以來迅速發展成全國交易量最大的鋼鐵類電商平臺。
就當前時點而言,中小企業互聯網意識已經養成,能自主選擇適合企業的交易方式,地推獲客難度上升且成本較高,因此我們看好自帶流量的垂直行業資訊平臺轉型的電商交易平臺。
數據:信息大爆炸時代,數據分析能力至為重要
隨著流量的持續導入,電商平臺積累了大量的市場數據、商品信息及用戶數據,B2B電商平臺把累積的數據加以利用,將產生巨大的價值。因此我們認為,B2B電商對數據的沉淀、挖掘并分析能力也是B2B電商的核心競爭力所在。
電商平臺在大數據基礎上,對傳統供應鏈“四流”(商流、物流、資金流、信息流)進行改善,在此基礎上催生出了眾多供應鏈服務新模式,提高資源配置效率和電商平臺運營效率:

(點擊可查看清晰大圖)
服務:供應鏈一條龍服務,實現產業增值
正如我們前面所述,對于B2B電商平臺而言,流量是前提,數據是基礎,而供應鏈服務才是提升用戶服務體驗、增強用戶粘性、提高ARPU值的關鍵,也是B2B3.0核心價值所在。
B2B電商平臺以倉儲、物流、加工為切入點,通過互聯網的手段滿足下游客戶一站式采購的切實需求,增強客戶粘性,提高付費用戶轉化率,實現由流量向價值的變現;與此同時,三者也都是供應鏈的增值服務,能夠為B2B電商產業創造出新的價值,輔以電商平臺的大數據定向推廣營銷,將從本質上助推增值空間:

(點擊可查看清晰大圖)
除此之外,B2B企業還為客戶提供資金融通的供應鏈金融服務:
1)供應鏈金融服務的必要性:供應鏈金融服務是整個供應鏈服務中的關鍵環節,也是B2B電商關鍵贏利點所在。我國中小企業數量巨大,但是由于自身經營規模尚小很難獲取與經營相匹配的銀行授信,普遍面臨融資難的問題;另外,由于中小企業風控成本高,導致中小企業資金年化成本率在10%左右甚至更高。中小企業巨額的融資需求決定了互聯網時代供應鏈金融服務前景廣闊。
2)B2B電商如何開展供應鏈金融服務:傳統的供應鏈金融服務是由銀行或相關金融機構提供的,根據供應鏈交易流程順序不同對供應鏈金融模式進行劃分為三類:分別是采購階段預付賬款融資模式、經營階段存貨(動產)質押模式以及銷售階段應收賬款融資模式。但是傳統的供應鏈融資以銀行或相關金融機構為中心,主要集中在線下,銀行難以評估融資項目的真實性,加之在實際操作過程中,由于信息閉塞,造成重復抵押屢禁不止,假倉時有出現,潛在風險大。
因此隨著B2B電商的不斷發展,新的供應鏈金融模式以電商平臺為中心,B2B電商平臺利用自身數據優勢,為供應鏈上下游企業建立信貸指數,提供貸款等供應鏈金融服務,將拉動平臺交易額,同時盤活平臺資金。當前,B2B供應鏈金融逐漸成為撬動B2B交易的創新支點,供應鏈金融以電商平臺為中心,以真實存在的貿易為依托,通過資金流撬動交易,借交易集成各類倉儲加工服務,由綜合服務形成數據,再由數據打造低成本風控系統,繼而返回支撐降低資金成本,形成交易規模滾動式增長的產業鏈閉環。
垂直領域B2B電商崛起,各行業均有領軍企業
從全行業來看,B2B電商平臺發展是不均衡的,各個階段都存在對應廠商。同時,由于B2B市場行業分散,市場規模巨大,導致B2B電商發展階段相互疊加。因此我們分別挑選成熟期的綜合B2B電商、發展期的鋼鐵B2B電商及發展初期的農產品B2B電商為代表,深入剖析B2B電商行業。
綜合B2B電商:老樹新枝,垂直行業集群模式成為新增長點
綜合B2B電商是我國B2B電商最早的發展形勢,其銷售產品類型多是近消費端的商品,覆蓋普通商品、服裝、電子產品、原材料、工業部件、農產品和化工產品等多個行業。從1999年至今,綜合B2B電商已經獲得了長足的發展,根據易觀智庫統計數據,2016年綜合B2B電商市場規模達到248.2億元,同比增長15.33%。目前,綜合B2B電商競爭格局也基本定型,阿里巴巴憑借在B2C端積累的商戶數量、技術優勢、運營優勢等資源,在市場上占有先機。
(點擊可查看清晰大圖)
從商業模式來看,綜合B2B電商的商業模式可以大致分為兩種:1)綜合批發模式,綜合批發模式綜合B2B電商為全國乃至全世界的貿易代理商、批發商、零售商、制造商及中小企業提供交易平臺,覆蓋從日用品、服裝、美妝、電子產品到原材料、工業部件、農產品和化工產品等多個行業,并在交易的基礎上提供廣告營銷、競價排行、線下展會、金融、物流等多樣化服務,其中以阿里巴巴(1688)為首,敦煌網、馬可波羅、環球資源以及中國制造網均是這種模式;2)垂直行業集群模式,垂直行業集群模式多為“1+N”的格局,以平臺主站為基礎,外延建立N個垂直行業網絡集群,既有綜合交易平臺和門戶網站,又在多個細分領域撒網式布局,多站點之間實現數據互通、流量共享、資源鏈接,通過交易傭金、會員服務費用、廣告營銷及線下會展服務等多樣化服務實現變現,其中的代表性企業有慧聰網、國聯股份等。
綜合批發模式綜合B2B電商行業跨度大,流量大、平臺知名度高,但是卻始終難以切入交易和服務環節,客戶粘性低流失率大,上游供貨商多以電商平臺為信息展示窗口,交易通過線下進行。隨著行業競爭不斷加劇及流量成本上升,綜合批發模式B2B電商以會員制為核心盈利模式遇到發展瓶頸: 1)阿里雖然處于行業龍頭地位,在市場上占有先機,但是其B2B事業群(阿里巴巴國際、1688)營收增長率低于它的整體電商,2017Q2阿里巴巴B2B事業群營收為32.5億元,同比增長20.68%,而整體B2B電子商務的增長率為63%;2)行業排行第三的環球資源網,由于受到中國外貿形勢及自身平臺盈利模式單一等因素的影響,營業收入和凈利潤多年連續下跌,2016年選擇從納斯達克市場退市。

(點擊可查看清晰大圖)
部分電商平臺為了打破發展僵局,開始尋求新增量,向垂直行業集群模式轉型。與傳統的綜合批發模式相比,垂直行業集群模式的優勢主要在于:垂直行業集群模式通過深耕垂直細分領域,對行業理解程度加深,為行業客戶提供定制化的供應鏈金融服務以綁定客戶,真正切入交易環節,為綜合B2B電商帶來新增量。與獨立的垂直電商平臺相比,垂直行業集群模式的主要優勢在于:1)垂直行業集群模式由綜合B2B電商轉型而來,多站點之間數據互通,流量共享,因而具有流量優勢;2)綜合B2B電商經過多年的發展,資金規模實力雄厚,融資渠道豐富,因而具有資金優勢。
垂直行業集群模式典型廠商:1)慧聰網。2015年開始,慧聰網在原有綜合電商平臺基礎上,向垂直行業集群模式轉型。自建設立慧聰工程機械網、慧聰電子網、慧聰水工業網等垂直電子商務公司,并且通過投資、收購、MBO等手段卡位19家垂直電子商務公司涉及工業品、大宗商品、模具、農村等領域,其中不乏中關村在線、買化塑、中模國際、科通芯城等行業領先者。2)國聯資源網。國聯股份2015年開始在完善升級原有綜合批發模式B2B電商平臺國聯資源網的同時,培養出涂多多(涂料化工)、衛多多(衛生用品)、玻多多(玻璃)等一系列垂直電商網站,除此之外,還有超過 100 個細分行業集群的子網站均可通過國聯資源網鏈接,公司仍在不斷孵化有潛力的垂直細分領域。在不斷布局細分垂直領域的基礎上,慧聰網和國聯資源建立了相對應的供應鏈服務體系,產業生態鏈不斷完善,近兩年慧聰網及國聯股份營收及凈利增長迅速:

(點擊可查看清晰大圖)
從行業內電商平臺競爭力角度分析,我們從流量及服務兩方面對綜合B2B電商進行分析,并得出以下結論: 1)流量方面,阿里巴巴遙遙領先于其他綜合B2B廠商,且供應鏈一體化服務完善,數據挖掘與分析方面同樣領先于其他廠商,具有絕對的龍頭優勢。2)慧聰網、國聯股份等開始向垂直行業集群模式轉型,隨著服務系統的逐漸完備和流量的持續引入有望業績爆發,成為未來新星。

(點擊可查看清晰大圖)

鋼鐵B2B電商:如日中天,服務能力是核心競爭力
早在2000年左右,鋼鐵B2B電商就已經開始發展。探索初期,鋼鐵B2B電商以鋼鐵資訊、資源供求信息發布為主,基本上都是線上咨詢、線下交易,但是這個階段由于國家經濟上行趨勢顯著,鋼鐵行業需求旺盛,市場供不應求,鋼貿實體利潤豐厚,電子商務對于實體參與者毫無吸引力,因此整體鋼鐵B2B電商景氣度不高。2012年后,經濟形勢發生轉變,受房地產行業的影響,鋼鐵行業由賣方市場變為買方市場,鋼價也出現大幅度下跌,鋼貿商利潤微薄,再加上鋼貿金融危機的影響,傳統大型鋼貿商大量關停,但是鋼材貿易需求仍在,鋼鐵電商趁此機會順勢而起。
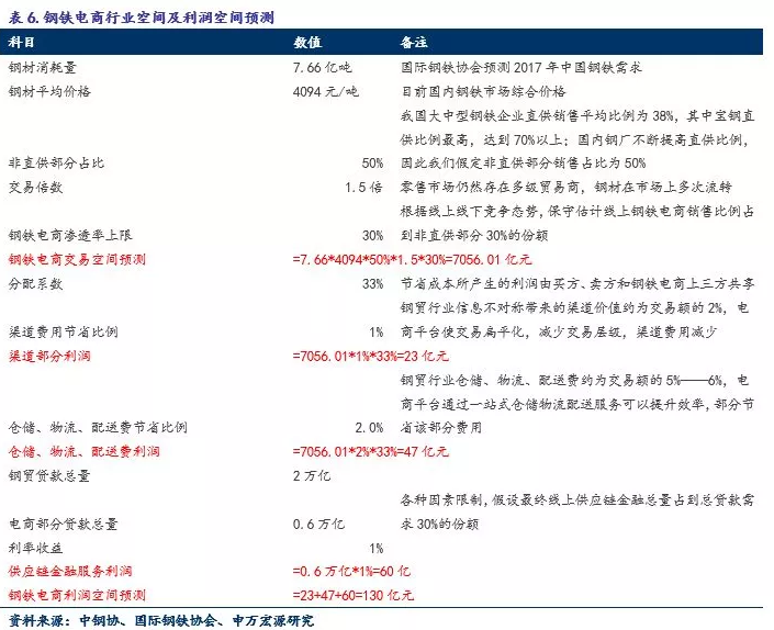
鋼鐵B2B電商之所以能夠領先于其他大宗B2B電商,主要是因為行業具有以下特點:1)行業供過于求,去庫存成為行業痛點。線上交易成為貿易商或生產商結構性去庫存的重要渠道且效果良好。2)鋼鐵SKU 數量眾多,但標準化程度高,適合B2B電商的發展。國家收錄鋼材類品種多達22種,而每個品類又可分為多種,但是產品標準化程度高,可以做到標注化的行業分類商品報價,為電商平臺在線交易提供了可能性。3)行業上游高度集中,但下游終端用戶規模較小且較為分散,電商平臺匯集下游中小企業訂單反饋給上游生產企業,一方面能以銷定產,提高產能利用率;另一方面變小訂單為大訂單,可以獲得更優惠的價格,因此我們認為電商平臺在鋼鐵產品和資源的調配方面滿足交易雙方企業的需求。4)對于下游制造廠商及貿易廠商等買方而言,鋼鐵電商很好地解決了其一站式采購和資金杠桿兩個方面的需求。鋼鐵B2B電商平臺上聚集了大量的賣家,因此買方可以在大量賣家之間比價選擇性價比最高的產品,同時鋼鐵B2B平臺還為客戶提供了倉儲、物流、加工、供應鏈金融等一系列服務,解決客戶后顧之憂。
基于以上特征,我們對鋼鐵B2B電商行業空間及利潤空間作出大致預測:由于鋼鐵行業的巨大體量和鋼鐵電商滲透率逐漸上升,鋼鐵電商未來市場空間有望達到7056億元,利潤空間約為130億元。

從經營模式來看,鋼鐵電商可分為自營和寄售兩種模式(此外還有撮合模式,但是B2B電商平臺的撮合交易服務為免費服務,不收取費用,不作為盈利模式,因此此處不討論)。自營模式優點在于:當鋼鐵行業價格呈現上行趨勢時(如2017年全年),自營模式盈利空間將高于寄售模式。其缺點有兩點:1)自營平臺有存貨儲備,重資產運行,當鋼鐵行業價格呈現下行趨勢的時候,公司存貨減值風險較大;2)如歐冶云商這類背靠大型煉鋼廠的自營平臺一定程度上與其他上游供貨商利益有沖突。
寄售模式優缺點也很明顯。其優點在于:1)平臺方看似讓渡了資源和利益,其實質是引入第三方資源給下游客戶更多更好的選擇,增強用戶粘性,做大做強平臺;2)寄售模式基本剝離與鋼鐵價格周期性波動之間的聯系,不存在存貨減值風險。其缺點也很明顯:1)第三方寄售平臺2)第三方寄售平臺與上游供應商建立的自營平臺之間形成強競爭關系,而鋼鐵電商上游相對集中度高,若各大鋼企均選擇只在自家電商平臺上交易,第三方寄售平臺發展將遭受打擊。

從收入情況來看,新三板鋼鐵B2B電商業績出現分化,鋼銀電商以317.68億營業收入遙遙領先于其他廠商,營收增速也達到了令人矚目的90.96%,緊隨其后的是專注于尾材領域的鋼寶股份,營業收入15.43億,同比增長123.16%;從凈利潤情況看來,鋼寶股份增長最為迅速,同比增長達到140.71%。其中,鋼銀電商以“撮合+寄售”模式為主,而鋼寶股份以“撮合+自營”模式為主,因此我們認為,無論是第三方寄售模式鋼鐵B2B電商還是自營模式鋼鐵B2B電商,均有其優劣勢。但是鋼寶股份和鋼銀電商均具備較強的供應鏈服務能力,這印證了我們前面所說的:全流程供應鏈服務能力才是鋼鐵類電商的核心競爭力所在。

從行業內電商平臺競爭力角度分析,我們從流量及服務兩方面對鋼鐵B2B電商進行分析,并得出以下結論:1)通過網站瀏覽量及排名情況看來,鋼銀電商、歐浦鋼網及中鋼網在流量方面遠遠高于其他電商平臺。2)我們觀察新三板鋼鐵類B2B電商發現,目前市場上來看,B2B鋼鐵電商服務能力出現分化,鋼銀電商、歐浦鋼網、找鋼網、歐冶云商等領先象限鋼鐵電商企業由交易切入服務環節,在線交易、供應鏈金融、物流倉儲等業務逐漸成為其發展重點,且各自側重點有所不同,未來有望強強聯手、開展合作進一步擴展市場份額;其他落后象限鋼鐵電商企業還處于B2B1.0時代,發展重心在流量的引進和交易平臺的搭建,未能為客戶提供有效的供應鏈服務:



農產品B2B電商:跑馬圈地,農產品標準化是關鍵
農業產業鏈條長,涉及交易環節眾多,上游主要包括土地與農資,中游主要是農產品生產及加工,下游主要是指農產品貿易配送。

從產業鏈的角度來看,農業B2B電商機會大都集中在農產品的貿易配送版塊,主要是因為無論是上游的土地及農資流轉還是農產品的制造和生產,更多關系到零散的農戶,農戶與農戶之間及農戶與上游的零售商之間的交易都是通過熟人關系來維護,單純依靠互聯網的手段想要介入這層關系非常困難,鄉鎮當地經銷商更具有競爭優勢。因此這篇報告中談到農產品B2B電商時,我們更多強調的是農產品貿易配送領域B2B電商。

跟之前我們談到的大宗商品B2B電商相比,農產品貿易B2B電商尚且處于初始階段,但是其爆發力和吸金能力巨大,主要原因是: 1)從市場空間上來看,2016年我國農林牧漁行業總產值達到11.21萬億元,約占國民經濟總收入的1/6,其中進入流通領域的實體農產品的價值總額為3.6萬億元,而同年全國農產品電商交易額為2200億元,滲透率僅達到6%,市場前景廣闊。2)從產業鏈的結構來看,農產品B2B的上游和下游均非常分散,貿易鏈極其冗長。所以電商的介入可以實現從產地到銷地的直接鏈接,進而能切實提高效率。3)從定價權角度來看,農產品每筆交易所對應價格都是根據種類/采購量/合作關系來綜合定價的,價格波動大且產地和銷地之間信息不對稱,銷地批發商加價情況較為嚴重,對農產品最終銷售價格影響很大,電商平臺掌握只需要在某類產品的市場銷售占比達到一定份額,就會對定價有話語權,從而利潤空間相對比較足。4)從物流的角度來看,倉儲和物流尤其是恒溫倉儲和冷鏈物流的供給還遠遠不夠,并且這種物流的運輸條件大大增加了企業高額成本,整體貿易過程中菜品損耗成本達20~30%,電商平臺可以通過建設倉儲物流等配套設施,將物流快速規模化并壓縮。5)從供應鏈金融角度來看,產地經紀人90%有10~50萬元季節性融資需求,銷區經銷商70%有50~200萬元季節性融資需求,國家對農業商戶放貸政策非常積極,但由于缺乏房產作為抵押,無法達到銀行授信準入條件,經銷商基本缺乏金融機構支持。目前部分互聯網平臺也會給與長期合作伙伴合理的賒賬期,但出于風險控制角度而言,多數互聯網平臺持謹慎態度。我們認為,隨著農產品貿易B2B電商的快速發展和普及,用戶信用數據不斷沉淀,電商平臺可以建立起信用評估體系并在此基礎上為客戶提供供應鏈金融服務。
從經營模式來看,農產品貿易B2B電商同樣分為寄售與自營模式。由于農產品電商發展是一條長長的產業鏈條:從原端產品(品控)→標準化商品(包裝)→運輸配送(供應鏈)→服務,其中任何一條環節缺失,都無法發展好農產品電商,因此我們更看好“平臺+自營”模式,主要原因是:1)品控。對于農產品而言,安全問題至關重要,因此農產品電商只有將貨源切實掌握在自己手中,才能建立起農產品安全可追溯信息體系,進而從源頭把握產品質量;2)標準化。之前我們已經提到了農產品標準化程度低,不同產地之間產品差異很大,因此行業普遍認為農業電商最大問題是產品的非標準化,農產品B2B電商通過自營,將所有的貨物運輸至自有倉庫實現標準化分裝再對外銷售,實現了平臺內的農產品標準化,而隨著電商平臺不斷加強自身在某個細分領域內的行業地位,其平臺內的農產品標準有望成為行業普遍接受的行業標準。
從行業內電商平臺競爭力角度分析,我們認為國內現有的關于農產品的電商平臺特別是真正的農業貿易B2B電商2.0/3.0還處在萌發期,因此我們對市場上典型農產品貿易B2B電商企業進行單獨分析比對:
