1、跟一家10億估值以上的2B公司COO吃飯請教,他們公司的MD要離職了,因為說真正喜歡Marketing還是要去做2C,業內另一家10億估值以上的明星2B公司的市場團隊幾乎被集體辭退,這樣的故事太多了,不在繼續,Anyway,其實我認認同這個觀點。
2、但畢竟這個世界還有這么B2B公司,且中國2B企業服務正在高速成長,而這些B2B公司比以前更需要并且急迫需要市場帶來更多的獲客的情況下,因為客戶會花更多時間研究公司搜索內容,且其實客戶關系的重要程度在一定程度上下降(當然依然重要)的情況下,而市場人又覺得B2B公司市場的天花板很容易很快的到來,這個感覺是對的嗎?即使是對的,這個肯定是有問題的,因為一個對B2B公司/行業越來越重要的部門/崗位,卻讓從業者覺得不值得投入是個很可怕的問題,會有不可阻擋的人才流失!必須給予足夠多的可視成長空間,而這也是筆者從事市場工作以來,不斷思考為團隊提供的。
3、但一個實際問題是,在B2B世界里,確實是Selling意義更大,不可違背,銷售更靠近產出成交處,就很容易“看起來”ROI更大,這跟我們投廣告也是一個邏輯,越靠近轉化端的廣告投放“看起來”ROI越高,之所以用看起來,是因為這忽略掉了前面的其余成本,這個忽略也同時說明了,前面的投放ROI極大可能被低估了,因為無法追蹤與監控。
4、但這里,筆者不在繼續就這個思路繼續下去,筆者換個思路:
工作要選擇具備正杠桿率的,不具備坍塌效應的;
市場如何具備正杠桿率,且不坍塌?
很不幸,B2B市場是不具備正杠桿率的,且相比坍塌的部門
隨著B2B公司的逐步發展,無論是銷售部門,產品部門,研發部門,實施部門,客戶成本部門等都會跟著公司規模逐步成長,但,市場是例外的,如果公司市場成長10倍,普通市場能成長2-3倍。一般B2B公司40人規模時,市場4人;400人規模時,市場12人就不錯了;什么意思呢?沒有成長率。也許但不能這樣狹隘的看,因為人數并不能完全代表成長性,不少市場成本是通過Marketing budget花出去的。
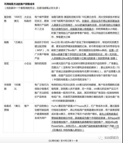
5、但真實情況是,我把《從零到壹》的第11章總結如下,其實可以發現,對于客單價1美元,100美元附近的商品,市場是重要的驅動方式,而大于1萬美元,甚至更復雜的銷售過程中,特別是1萬美金到1000萬美金之間,學會建立Selling Process(但別急,Selling不代表是Sales),就會起到更大的作用。
除此之外,還有兩個fact:
第一,Even是生產再好的內容,沒有銷售/BD放到特定群體/圈子里,也不會產生任何效果;
第二,而隨著公司銷售的增加(銷售的ROI更靠近轉化端,越靠近轉化端的廣告ROI看起來越高),就會產生第二個反應,就是觸點即營銷點,這樣掌握在銷售部手里的營銷點(銷售本身)再次增加,通過這些銷售本身散發出去的內容也許起到了很不錯的效果,但潛客大多很可能是直接跑過去找銷售,而不是市場,那么這會進一步加大銷售ROI,因為部分前期市場投入的ROI被算到了銷售那里。

《從零到壹》讀書筆記第十一章
市場如何具備正杠桿率,且不坍塌?
這么分析下去看,看起來是沒有解了啊~

為業績而生的B2B市場
6、但不是,因為B2B的本質是為了Win Customers,但有四種可能性:
品牌市場階段= 市場(Brandings)+銷售(LeadsGen +Close Leads),這是傳統B2B市場部干的,只做品牌,連獲客都不負責,銷售團隊還要自己找線索找客戶談單子,這類市場部是容易被淘汰的,公司發展再快,這類B2B公司市場部發展都不會快,沒有跟公司正向成長的杠桿率;
市場團隊推薦配置=PR+Content+Event+Website;
線索獲取階段=市場(Leads Gen) +銷售(LeadsGen + Close Leads),這是要獲取線索的市場部,但不為線索是否轉化為商機負責,這個問題是可能一場贊助會議下來,線索200,商機0個,微信注冊400個,商機0個,筆者自己是有很多這樣的經驗的,原因是因為Leads在很多公司市場部并簡單的看做了Register!OMG!這連Raw Leads都算不上,Register本身是很容易完成的,而且B2B公司并不會按照Register就能發展,且是不是Leads是由市場部自己說了算,這就導致了是利益相關方來進行了這個標準判斷,非常不利于跟銷售部的合作;但這類型已經比最傳統的B2B市場部有所提高;
市場團隊推薦配置=Content(含PR)+Event+Social+Digital(SEM/SEO/Website)
商機創造階段=市場(Opp.(SQL)) +銷售(Opp. + Close Opp.),為什么Opp.商機的進化程度提高了很多了呢?因為是不是Opp.是由Sales Team判斷的,這不是市場利益相關方來做了這個標準判斷,如果不是Opp.,銷售部就可以打回來,告訴市場部這不是SQL(Sales Qualified Leads),能做到這部的市場部是非常難的,因為懂B2B的朋友知道,有時候銷售最難的是找對人,如果市場已經把客戶找對人了,后面的就會容易很多,而且往往越大的單子,找對人這一步就越難。
市場團隊推薦配置=Content(含PR)+Event+Social+Digital(SEM/SEO/Website)+SDR(OPP.)+BD+PMM;
Rev. Mkting階段=市場(Direct Small Rev. + Big Opp.) +銷售(OPP.+Close Big Opp.),在第三層次上,由市場的SDR團隊直接進行一些小單的Close,大單或復雜的單子轉交給銷售部,這樣市場除了回答3中的找對人外,還幫助回答了一些直接小單的Close。
市場團隊推薦配置=Content(含PR)+Event+Social+Digital(SEM/SEO/Website)+SDR(OPP.+Close Small Size Opp.)+BD+PMM;
邏輯很簡單,以為Selling本身是有獲客+成交兩個步驟,市場能幫助回答的越多,整個公司就會越高效,很多公司銷售找客戶太費時間,而市場卻可以充分調動達到快速找客戶的能力,當達到第4種狀態時,B2B市場就會是完美正向杠桿率狀態,致趣百川市場部目前正在3階段,正在向4階段進化中。
有的朋友有疑問,為何要把BD與SDR放在市場部,空軍為了讓自己更具備打擊能力而配備空軍陸戰隊是一個邏輯。
我在跟一位兩家估值10億企業服務SDR LEAD聊時,對方表示SDR放在市場部是更正確的思路,因為SDR的本質是為了產出OPP.,而SDR放到市場,一方面幫助了快速響應Leads的作用,另一方面也倒逼市場部門要大幅度提高產出,從Leads到Opp.的產出要求,這其實是把對市場的要求變高了;在跟微軟朋友的聊天中,當Tele(微軟稱為Modern Tele)跟市場合作特別緊密時,白皮書/直播/社群運營都是由Modern Tele負責(致趣百川也如此),其成單速度與概率與總金額都會大幅度提高,這是合理的,因為Leads有Cold、Warm、Hot(通過致趣百川營銷自動化系統可以做線索打分來做判別)之分,很多Hot leads轉給銷售部,黃花菜都涼了,但放在市場的SDR響應就很快了,當然微軟這個Modern Tele 除了產出Opp.,Small size 的單子會直接成交;
BD,市場開口是需要不斷擴大的,內容也需要進入到圈子,很多人認為BD不就是Sales嗎?但其實BD與Sales是兩種不同的有差異的能力。BD更考驗的是建立連接的能力,是個連接者,而Sales更考驗的是關單能力,是個說服者,當然為了增強兩者的能力,最好兩者都是一定程度上的內行。當BD在市場后,市場無論在Content的投放上,Event的贊助上,邀請客戶來站臺上,Digital的投放上,以及直接BD到協會/大客戶決策者上,都會起到放大市場效力的作用。
一言以蔽之,在1萬-1000萬美金之間的B2B領域,如何建立銷售流程/規模型Selling機制是個很有意思的過程,這不是職位,這個能力
B2B市場老大可以選擇不具備,也可以選擇具備,而只有具備,才會促進并跟隨公司成長;
同時,對于B2B公司,單靠銷售地推獲客成本會不斷增高,獲客壓力越來越大,不懂得運用更高杠桿率獲客的Selling過程,必然存在很多優化提高的空間;
Selling能力除了我們所認為的人員動作與素質外,豐富類型的內容、營銷自動化區分正確的線索跟進時機、確認科學的線索跟進機制,都是Sellling能力,而且是系統的、可復制的、可規?;腟elling能力。