密爾克衛的“以產定銷”在當下物流業標的中具備稀缺性,它是在化工品倉庫等物流資源的稀缺、客戶迫切的供應鏈需求以及公司階段性管理半徑等多種權重因子的綜合影響下產生的結果,最終讀者會看到過去幾年公司的物流網絡會伴隨頭部客戶在中國區的布局逐步蔓延,揭開了供應鏈物流的本質。
大市場、小公司:若以化工品在GDP中占比倒推,其物流市場約為1.3萬億,其中第三方化工物流規模約3000-3400億,主要參與者主要包括各類大型化工國企旗下物流公司、央企物流企業以及目前各類中小民營企業,化工品類較多,部分屬危化品,物流要求復雜,毛利率較高,目前國內第三方化工物流市場集中度極低,密爾克衛目前是行業最大的民營企業之一,但收入規模僅為15億市場占比仍不足0.5%,可拓展空間巨大。
“兩類客戶,借力打力”的商業模式特點:行業特點導致密爾克衛的客戶大致分為兩類,其一是全球及國內化工巨頭,譬如陶氏、巴斯夫、阿克蘇及中石油等,多為招標合同;其二是各類零散的小型化工企業或者商貿物流類公司,多為即時合同;由于供應鏈物流的比較優勢都是建立在規模化運營的基礎之上的,第一類客戶是公司快速擴張、搭建網絡、產生規模優勢的根基,可以說正是這類客戶多元化的物流需求及較為嚴苛的質量管理和IT體系打磨了密爾克衛的執行力及服務水平,目前前五大客戶占公司收入比重約35%;在根基之上的則是一些中小型客戶,它們的特點是多批次、小批量,對物流產品的需求仍體現在“能否解決、速度多快”的層面,由于缺乏市場信息、價格敏感度較低導致毛利率較高;所以密爾克衛的商業模式就是:借助第一類客戶快速擴充物流網絡的同時,深挖第二類客戶的有效需求。
公司的核心競爭力:公司是行業內為數不多能夠提供一體化供應鏈服務(貨代+運輸+倉儲)的企業,我們總結其核心競爭力在于:
1)倉儲運輸資質和管理經驗:化工品(尤其是危化品)在倉儲、運輸環節的操作具備較高門檻,有經驗的管理團隊、熟練的一線操作員工以及具備相關資質的倉儲運輸等固定資產構建出密爾克衛重要的核心競爭力。
2)頭部客戶的長期粘度:頭部客戶在招投標過程中,基礎供應鏈服務質量和價格固然是重要考量因素,但物流公司優秀的風控意識和IT系統能力,甚至是企業社會責任都是這些全球化工企業考量的重點,密爾克衛在過去就已經搭建了完善了業務平臺體系,具備13項核心專利,IPO募投項目中又投入超過億元進行信息建設,系統能力優秀。
3)專注和分享帶來的執行力、凝聚力:公司專注于化工品供應鏈,董事長陳銀河親力親為參與業務運營管理,兼任公司總經理,主要管理層較為年輕;同時,員工持股平臺持有上市公司股權累計達到12.16%,參股員工占員工比例達到9.44%,利于核心團隊穩定和長期執行力、凝聚力。
內外兼修滿足客戶需求,高增速能力較強:公司與頭部客戶的緊密合作,雙方在中國的業務擴張在地理路徑上有顯著關聯性,我們認為未來密爾克衛的業務和利潤大概率將維持高增長,主要基于如下兩個因素
1)存量空間:當前公司僅占其前五大客戶中華區物流成本比重的2.6%,而從過去雙方合作的經歷來看,其頭部客戶存在將物流供應商集中化的趨勢,我們認為在客戶物流體系中占比提升的邏輯將會成為公司未來成長的重要因素,如果假設公司2021年占其頭部客戶物流成本比重達到6%,則18-21年公司將迎來該部分收入30%的復合增長;假設更加樂觀,占比達到8%,則復合增速將達到39.8%。
2)新增空間:滿足主要化工客戶在中國加大投資力度、新建產能的供應鏈需求以及整合中小客戶的物流、貿易需求將是密爾克衛未來的增量市場,而這僅是第一步;在完成上述布局后,公司將有機會切入至主要客戶在亞洲其它區域的供應鏈服務市場。

1密爾克衛:專業危化品物流服務商
1.1. 公司簡介與歷史沿革
公司成立于1997年,經過22年的發展,不斷拓展自身經營范圍,在2018年7月13日實現上市。密爾克衛作為專業化工供應鏈服務商,目前向客戶提供以貨運代理、倉儲和運輸為核心的一站式綜合物流服務,并持續布局倉儲與物流網絡和信息化改造。

1.2. 股權架構
公司實際控制人為陳銀河、慎蕾和李仁莉,其中李仁莉與慎蕾為母女關系,陳銀河與慎蕾為夫妻關系,陳銀河與李仁莉分別為公司的第一、第三大股東。截至2018年3季度:
1)第一大股東陳銀河直接持有4357.80萬股,占公司總股份總額的28.58%,其100%持股的演寂投資為公司員工持股平臺演惠投資、演智投資、演若投資的普通合伙人,三家員工持股平臺分別持有公司上市后的3.61%、3.61%與4.94%。
2)第三大股東李仁莉目前持有公司2234.50萬股,占本次發行前公司總股本的14.65%。
3)第二大股東君聯茂林目前持有2649.05萬股,占公司總股份的17.37%。

從公司流動性來看,公司當前總股本1.52億股,其中自由流通股本3812萬股,限售股11435.4萬股,限售股中屬于浙江龍盛和君聯茂林的2990.41萬股將于2019年7月解禁,占總股本的19.61%,大股東陳銀河的4357.8萬股將于2021年7月解禁,占總股本的28.6%。

1.3. IPO募投項目
公司IPO時募投項目總額4.4億元,主要投資方向為倉儲物流基地建設(3億元、占比68.2%)、貨運運輸能力(0.54億元、占比12.3%),供應鏈智能化管理(0.86億元、占比19.5%)。考慮公司自有資金投入部分,上市后公司總投資額達到7.3億。

2提供一體化物流服務,業務規模快速擴張
公司主營現代物流業,作為專業化工供應鏈服務商,提供以貨代運、倉儲和運輸為核心的一站式綜合物流服務,以及化工品交易服務(線上和線下)。
公司過去數年的業績體現出較強的成長性。2015、2016、2017、3Q2018公司分別實現營收6.3億、9.39億、12.91 億與12.19億,增速分別始終在30%以上;分別實現歸母凈利0.53億、0.56 億、0.84億與1.05億,17年與18Q3的凈利潤增速高于收入,分別為48.7%與74.79%,呈現加速增長的趨勢。


分版塊來看,公司的業務版圖包括貨代、倉儲、運輸(前三者共同組成化工品供應鏈業務)與化工品交易。過去幾年公司業務結構有所變化,傳統的貨代業務增速有所放緩,而運輸與倉儲業務成為收入與利潤邊際增長的主要來源,化工品交易業務作為貿易類業務,為收入帶來了較大彈性。我們分項來看:
1)貨代業務:從收入結構來看,貨運代理業務仍然為公司收入的主要來源,但是比重呈下降趨勢。從2015到2017年,內占公司主營業務收入的比重分別為74%、57%和49%,2017年貨代毛利額占比47.4%,毛利率17.7%。
2)倉儲業務:公司2017年倉儲收入占比12.9%,毛利額占比29.4%,毛利率41.7%。2016年度,為滿足巴斯夫、陶氏等國際跨國企業在我國倉儲需求增長,公司加大了租賃倉庫,然而2017年度,因部分租賃倉庫未再承租,導致倉庫運營面積減少。
3)運輸業務:運輸業務快速增長,2017增速為58%,占主營業務收入的比重為29%,毛利額占比20.3%,毛利率12.6%,且該比重逐年增加,其主要原因是近年來不斷加大化工品行業運輸業務的投資力度,具體舉措包括相繼收購了陜西邁達、贛星物流等運輸公司,擴大自身運輸能力。
4)化工品交易業務:化工品交易業務迅猛發展。2017年,化工貿易業務實現收入11,608.62萬元,年復合增長率為266%,但業務特性決定毛利率較低為6.0%,毛利額占比3.0%。
過去幾年公司收入快速放量,但由于業務結構發生較大變化,低毛利率的運輸與化工品交易業務比重持續上升,2015年開始公司毛利率有所下滑,2017年公司主營業務毛利率下降為18.3%,2018上半年則恢復至21.58%。



2.1. 貨運代理
公司從事的貨運代理業務以海運整箱/拼箱進出口、空運進出口在內的國際業務為主,同時提供國內空運、鐵路、水路、公路等多式聯運在內的國內業務以及工程物流服務。公司貨運代理業務板塊主要收取運輸費用和境內物流配套服務費用。
過去幾年,公司貨運代理業務量整體呈現快速上升趨勢。按照貨運工具,貨代業務可以分為集裝箱業務、空運業務、罐箱業務,其中:
1)集裝箱業務:2017年集裝箱業務占到公司貨代收入的71.31%。公司以進口業務為主。
2)罐箱業務:2017年,罐箱業務占到公司貨代收入的15.94%。內貿是公司罐箱業務的主流。
3)空運散貨業務:2017年,空運散貨業務占到公司貨代收入的12.75%。該業務主要提供貴重物品或者小批量且對運輸時效性要求較高的跨境運輸代理服務。空運出口量總體總體平穩,2017年度出現大幅上漲,同比增長26.1%。
2016、2017公司貨代收入增速分別為14.7%與18.2%,其中集裝箱業務平穩增長,空運散貨業務增長較快,而罐箱業務由于16年出現了負增長,其占比在過去三年有所萎縮,但17年恢復快速增長。過去幾年公司貨代毛利率有所下滑,從2014年的20.4%降至到2017年的17.7%。其主要原因是人工成本的上升,但我們觀察到,毛利率水平在16-17年趨于穩定。


2.2. 倉儲業務
從業務構成來看,盡管占公司收入與毛利比重最高的板塊為貨代業務,但從趨勢而言,公司倉儲業務正處于收入快速放量、且同時毛利率升高的節點。
從業務經營的層面,公司的倉儲業務主要包括兩個部分:
1)分銷中心(DC):提供貨物儲存、分銷以及廠內物流。分銷中心(DC)主要以國內化工園區或者化工行業客戶聚集地附近的倉庫為基礎提供客戶服務,該部分業務占倉儲收入比重超過80%。
2)外貿倉儲(CFS):與貨運代理配套的出口裝箱相關的外貿倉儲。外貿倉儲(CFS)主要圍繞貨運代理從事化工品出口及內貿的裝箱、裝板的中轉站業務,占倉儲收入比重較低,在13-14%之間。
倉儲需求不斷上升,公司倉儲業務營業收入持續上漲,毛利率保持平穩。2014-2017,公司倉儲業務收入從4943萬元增長至1.65億元,持續維持高增長,15-17增速分別達到52.0%、79.9%與22.3%。
公司16年倉儲毛利率有所下跌,2017年開始恢復。其主要原因公司為了增加客戶的粘性,提高服務深度,公司于2016年開始為陶氏等大客戶提供廠內物流服務,由于廠內物流服務毛利率較低,拉低了公司倉儲業務毛利率。


2.2.2倉儲產能進入快速放量期,倉儲毛利率有望上升
自有倉庫毛利率>租賃倉庫毛利率
公司過去倉儲面積快速擴張的原因來自于存量客戶的需求。截至目前,公司已建倉庫建筑總面積為3.8萬m2,在建倉庫總建筑面積為11.6萬m2。
當前公司的倉儲面積采用自有+租賃模式,2017年度,自建倉儲建筑面積占比32%,租賃倉儲建筑面積占比68%。當前公司在上海、張家港擁有三處資質齊全的存放甲類、乙類和丙類化工倉庫。未來公司自建倉庫面積將擴大,在八個募投項目當中,四個項目是用來建設倉儲基礎設施,將在未來兩年內投入使用,倉儲基礎設施投資額為3.9億元,占總投資額的53.4%。

公司歷史業績表現體現出了自有倉庫的單位收入和毛利率要遠高于租賃倉庫。2017年度,自有倉庫單位面積收入為4.1元/m2/天,毛利率為58.08%,租賃倉庫單位面積收入為1.9元/m2/天,毛利率為12.91%。其主要原因是,自有倉庫的折舊攤銷成本低于租賃倉庫的租金,且自有倉庫主要是危險化學品倉庫,而租賃倉庫主要是普通化學品倉庫。
危化品倉庫毛利率>普通倉庫毛利率
從公司倉儲設施的類型來看,公司危化品倉庫的面積占比為38%,2017年高于2016年,我們認為隨著未來公司自有產能的逐步投產,該比例將會繼續上升。
公司現有及計劃倉儲產能中有部分為危化品倉庫。2015年8月天津化學品爆炸事件,國家開始對化學平行業環保及安全等方面得要求及整治力度加大,全國范圍內大批不符合規定得倉庫被強制關停,復合要求的倉庫特別史危險化學平倉庫成為市場稀缺資源,危險化學品倉庫的倉庫租金不斷上漲。

從市場情況來看,危化品倉庫租金高于普通化學品倉庫。2017年,危化品倉庫租金水平為4.5元/平方米·天,而普通化學品倉庫的租金為2.3元/平方米·天。


2.3. 運輸業務
公司運輸業務開展較早,2000年成立國內物流部,專業從事國內化學危險品的第三方物流。從2014年開始,公司開始收購各地運輸公司,2014年收購陜西邁達、2015年收購贛星物流和2016年收購天津隆生,18年收購南京全程與寶華物流,大規模收購+整合帶來了運輸線路快速擴張,同時外包運輸車隊,滿足上升的需求,隨后進入高速增長期。
2014到2017年運輸業務營業收入CAGR達到91.6%,占收入比重分別為13.45%、25.46%和29.30%。但由于毛利率較低的配送業務占運輸收入比重不斷提高,2017年公司運輸業務板塊毛利率下降到12.6%。


公司運輸業務是指境內化工品道路運輸業務,按照運輸車輛配載方式劃分,運輸業務分為集運和配送兩類。其中:
1)集運:運輸標的為各類集裝箱。公司集運業務以自有車輛運輸為主,自有運力不足時采購外部集裝箱/集裝罐運輸車輛。公司的集運業務主要圍繞貨運代理業務,配合外貿倉儲CFS,提供境內化工集裝箱和集裝罐的運輸服務
2)配送業務:公司配送業務通常與分銷中心相配合,承擔國內公路包裝貨物運輸(包括整車、零擔配送)職責。
配送業務運輸量2017年和2016年分別較前一年上升67.69%和551.84%。這段時間公司先后收購了陜西邁達、天津隆生與贛星物流,帶來自有車隊數量上升,拓展了西北北方和南方運輸線路覆蓋區域。公司配送業務覆蓋范圍也從長三角區域擴張到華北、西北、西南等地。隨著公司線路覆蓋及運輸量的大幅增長,公司也開始采購外包車隊作為靈活補充。
公司未來自有車隊數量將得到進一步增加。根據募投項目,公司將投資5,374萬元,購買202輛車,包括集卡和廂式5噸、8噸、15噸。可以進一步降低運輸成本和外包成本,提升運力,滿足客戶不同的需求。




2.4. 化工交易業務
公司的化工品交易業務分為線下分銷及線上運營兩部分,目前主要提供線下分銷服務,線上運營服務尚處于培育期。線下分銷目前主要進行以賺取差價為目的的線下化工品交易業務,主要兩種方式:
1)根據化工品在不同地區的售價不同等信息,利用地域差異或事件差異產生的商品差價。
2)根據客戶的采購需求,公司自行購入商品,最終將商品銷售給客戶或客戶的指定的購買商。
線上的“零元素”化工電商平臺主要定位是通過化工品生產商在“零元素”開展直營的形勢。公司按商品成交額收取一定比例的手續費、通過幫助客戶在網上開店并代為運營而收取的線上分銷代運營費用以及生產廠商的廣告費。

3公司的擴張邏輯:大賽道小公司+與客戶深度綁定
3.1.典型的大賽道,小公司
3.1.1.化工品第三方物流市場規模預計在3000-3400億元之間
化工行業作為我國的重要的資源型產業之一,與經濟運行關系密切,而作為化工產業鏈重要組成部分的化工物流,近年來也處于較高的行業景氣度中。我們在此估算了化工品物流行業的規模,推演過程如下:
1)根據國家統計局數據,2017年化學原料及化學制品制造業的主營業務收入達8.71萬億元。
2)2017年,全國物流總費用與GDP的比例為14.6%,我們按照化工品物流成本/化工品行業營收比重13.6%、14.6%與15.6%進行假設,則可以計算出,化工物流市場規模在悲觀/中性/樂觀角度下,市場規模可能分別為1.18、1.27與1.36萬億元。
3)根據中物聯危化品物流行業年度調研數據顯示,化工行業第三方物流市場占有率達到25%,預計2017化工品第三方物流市場規模在3000億至3400億元之間,行業空間巨大。



3.1.2. 中國化工物流市場格局
但與此同時,中國的化工品第三方物流運輸市場則較為分散,因此我們認為隨著行業的逐步規范,有望出現規模較大的專業化工品物流服務商。在中物聯危化品物流分會所給出的中國化工物流業百強排行榜中,榜單中的綜合服務企業中,密爾克衛排名第四。觀察榜單,可以看到:
1)靠前的競爭者中,存在大量大企業下的子公司:排名前5的物流企業中,排名第一的中化國際物流背靠中化集團;分別排名第3、5的中外運化工國際物流與中遠海運化工物流則是具備央企背景的大物流集團。
2)市場集中度極低:如果我們按照中性假設下,3200億的化工品第三方物流規模進行計算,根據中化國際于2017年公布的中化國際物流資產評估報告數據,2016年中化國際物流實現收入40.6億元,行業當年市占率僅1.35%,可見行業的分散程度。
3)密爾克衛的市占率快速提升:按照我們在上文的計算方法,2015-2017年中性估算下,化工品第三方物流市場的規模分別為3062、3201與3179億,密爾克衛供應鏈物流板塊的收入則分別為6.22、9.04與11.69億,市占率分別為0.2%、0.3%與0.4%,占比快速提升。由于密爾克衛是化工物流排名靠前企業中少數專注危化品物流的公司,我們相信,在危化品物流領域,密爾克衛為行業中的龍頭公司。

3.1.3. 危化品物流行業趨勢:監管趨嚴,頭部集中
密爾克衛所聚焦的危化品物流行業,由于其運送商品的特殊性,受到比普通商品更加嚴格的政策監管,涉及部門可能涵蓋交通、鐵路、民航、郵政、公安、質檢、環保、衛生、工商行政等。

倉儲
1)與化學品儲存相關的法律法規有《消防法》、《倉庫防火安全管理規則》、《常用化學危險品儲存通則》、《危險化學品經營企業開業條件和技術要求》等。危險化學品倉庫還需要經部門規劃、安監部門審批、消防部門驗收等一系列的資格審查。
2)倉庫經營者與保管員的資質:根據《危險化學品管理條例》,專用倉庫經營者需要持有《危險化學品經營許可證》。此外危險化學品倉庫的保管員應經過定期培訓,持證上崗。如果倉庫涉及特種設備(如壓力容器、壓力氣瓶、壓力管道、其中機械等),則特種設備操作員應取得《特種作業操作證書》。
運輸
1)與化學品運輸相關的法律法規包含交通部的《道路危險貨物運輸管理規定》(中華人民共和國交通運輸部令2013年第2號),對從事道路危險貨物運輸經營應當具備的條件作了經營細化和明確,按照相關規定申請領取《道路危險貨物運輸許可證》。
2)運輸人員資質:危險化學品道路運輸企業、水路運輸企業的駕駛人員、船員、裝卸管理人員、押運人員、申報人員、集裝箱裝箱現場檢查員應當經交通運輸主管部門考核合格,取得從業資格。具體辦法由國務院交通運輸主管部門制定。
危化品物流行業的轉折點在于2015年的天津港812事故,此后危化品倉儲在建審批和周期變長,政府部門嚴控和暫停了倉儲的數量,在一定程度上導致了庫存的緊缺。隨著行業逐步走向規范,信息采集技術的提升配合政策收緊,在行業集中度極其分散的當下,我們認為大趨勢上利好頭部優質公司。
3.1.4. 總結
密爾克衛所處的化工品第三方物流市場,是一個典型的大行業、小公司的市場,其中市占率最大的公司占比也僅有1.35%的份額,密爾克衛在綜合物流企業中位列行業第四。化工品物流中的危化品物流市場,在天津港812事故之后,危化品物流的倉儲資源受到控制,行業監管政策趨嚴,在此背景下,我們認為大趨勢上利好頭部優質、規范的公司。
3.2. 存量客戶潛在市場巨大
密爾克衛的客戶大致分為兩類,其一是全球及國內化工巨頭,譬如陶氏、巴斯夫、阿克蘇及中石油等,多為招標合同;其二是各類零散的小型化工企業或者商貿物流類公司,多為即時合同;由于供應鏈物流的比較優勢都是建立在規模化運營的基礎之上的,第一類客戶是公司快速擴張、搭建網絡、產生規模優勢的根基,可以說正是這類客戶多元化的物流需求及較為嚴苛的質量管理和IT體系打磨了密爾克衛的執行力及服務水平,目前前五大客戶占公司收入比重約35%,;在根基之上的則是一些中小型客戶,它們的特點是多批次、小批量,對物流產品的需求仍體現在“能否解決、速度多快”的層面,由于缺乏市場信息、價格敏感度較低導致毛利率較高;所以密爾克衛的商業模式就是:借助第一類客戶快速擴充物流網絡的同時,深挖第二類客戶的有效需求。
3.2.1. 當前與頭部客戶合作緊密
目前,公司已經與全球最大的化工企業巴斯夫、第二大企業陶氏、全球最大的涂料公司阿克蘇、PPG工業集團、佐敦集團、阿科瑪集團等建立了長期穩定的合作關系。2015至2017年間,來自前五大客戶的綜合物流業務收入持續增加,復合增長率達到39.9%,2017年來自頭部客戶的該模塊收入占公司綜合物流業務收入總額42.3%。



3.2.2. 頭部客戶供應商從分散走向集中,密爾克衛有望受益
我們在上文的分析中可以看到,密爾克衛與頭部客戶合作緊密,但公司當前的產能尚不能滿足這些核心客戶在大中華地區的化工物流需求。
綜合密爾克衛近三年綜合物流業務的前五大客戶,我們以巴斯夫、陶氏、阿克蘇、PPG、佐敦公司進行測算:2017年,這五大公司在華的銷售收入達1281億元人民幣,按照物流成本/銷售收入比重14.6%計算,我們估計單是這5家公司的化工物流成本合計就高達187億元,而密爾克衛來自這部分頭部客戶的綜合物流收入僅有近5億元,僅占其存量客戶物流成本的2.6%。

化工物流行業管制嚴格,頭部客戶欲整合鏈條,收縮第三方物流供應商范圍。一方面,公司不斷完善全國物流網絡,滿足客戶的需求,增加顧客粘性;另一方面,我國對化工物流行業的監督與管制日趨嚴格,目標客戶也在規范化工供應鏈的標準,統一、收縮物流供應商范圍。
以密爾克衛第一大客戶——巴斯夫為例,從原材料的運輸、化學產品的儲存、分銷、廢棄物運輸處理等各個階段,巴斯夫有著嚴格的全球化規定和管理措施,其對物流供應商規定了全球統一的要求,并要求定期接受評估,密爾克衛憑借著專業化、安全化的服務標準,贏得此類優質客戶的信賴,不斷與之加深合作。

龐大的潛在市場以及越發嚴格的物流標準,給密爾克衛帶來極大的存量客戶市場發展空間。我們認為公司未來在其客戶的物流體系中,將會扮演越來越重要的角色,我們在此估算未來公司收入的潛在空間,估算的量化標準基于:
1)公司主要客戶在華銷售收入過去經歷了CAGR約為5%的增長,我們保守估計未來公司客戶的收入增長按照原有的速度(考慮大量海外化工品制造業巨頭在華投產進度,我們認為未來的客戶銷售增長可能超出這個數字)。
2)2015-2017年,公司所提供的服務/前五大客戶成本的比重從1.6%提升到2.6%,在產能允許的條件下,我們可以做線性假設,4年后的2021年,公司頭部客戶物流提供商的格局將進一步集中,密爾克衛占到其頭部客戶的綜合物流成本的6%,則2021年,公司來自于頭部客戶的收入將達到14.1億元,對應的四年CAGR為30%,相比17年為接近3倍的增長;如果我們將假設做得更加樂觀,公司2021年占客戶物流成本比重達到8%的話,則公司屆時來自于頭部客戶的收入規模為18.9億元,18-21年CAGR為39.8%。
由于公司的毛利主要來自于綜合物流收入,因此我們可以大膽判斷,公司未來的利潤將會受益于此,大幅增長。與此同時我們觀察到,公司所投放的大多為市場較為稀缺的倉儲資源,當前處于供需緊張的狀態,同樣也將服務于大量散客,我們相信公司將在未來幾年迎來業績的快速成長期。

3.3. 總結
密爾克衛所處的第三方化工品市場,是一個典型的大而分散的市場,在過去存在大量不規范競爭的行為。而密爾克衛作為其中管理質地較優的公司,服務了大量以世界500強化工品企業為代表的優質客戶,在過去良好合作+未來服務集中的趨勢下,我們認為密爾克衛與其客戶的合作將會進一步深化,提升其在客戶物流服務中的占比,這將構成公司在未來一段時間內的成長邏輯。
4公司的核心競爭力
4.1. 以產定銷,需求無虞
前文已述,公司同前幾大客戶的合作關系極其穩定,且過去占其頭部客戶的物流成本比重,確實呈現出擴大的趨勢。當前隨著海外化工巨頭在華逐步擴張產能,公司也將隨著客戶的腳步擴張自身的倉儲與運輸能力,這類“以產定銷”的模式,使得公司新的倉儲產能投放能夠對應精準的需求,業績與產能同步增長。
4.1.1 深度綁定客戶,腳步緊密配合客戶產能布局
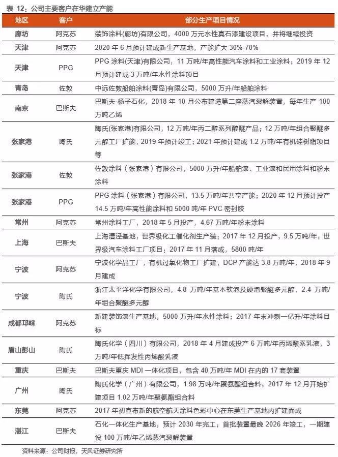
中國成為全球化工行業重要工廠,海外企業相繼在華擴能。中國是全球最大的化學品市場,約占40%的市場份額。隨著全球化工行業正在進行產業結構調整,行業呈現規模化、集中化的發展趨勢,化工生產中心逐漸向中國等亞洲地區轉移。近年來,包括密爾克衛核心客戶在內的越來越多優質海外化工企業在華投資項目、擴建工廠,未來產能將得到極大提升。目前,全國重點化工園區已達500余家,公司的前三大客戶巴斯夫、陶氏、阿克蘇在華設立了近70個化工品生產基地,產能的不斷擴大給化工物流行業帶來刺激性增長。

公司加大綜合物流布局,配合客戶產能投放。近年來,密爾克衛也在迅速增加公司的產能投入,加大倉儲、運輸資源等重資產的投資并購力度,積極配合客戶的產能投放布局。
倉儲方面,根據公司招股說明書,公司先后收購、設立了陜西銅川、張家港巴士物流、廣西慎則等公司,在西北、長三角、華南等地投資倉儲類資產,可運營倉儲面積不斷增加。
運輸方面,通過收購陜西邁達、贛星物流、天津隆生,公司整合強化在長三角、珠三角以及北方區域的運輸業務。2018年,收購南京全程、寶華物流,進一步拓展運輸領域的發展布局,為客戶提供多樣化的服務。截至目前,密爾克衛已將運輸業務逐步延伸至華北、西北、西南等地,基本建立了覆蓋全國主要城市的運輸網絡。

4.1.2. 收購地圖與客戶投產重合,“賦能式投資”極大提高產能利用率
密爾克衛的收購舉措迅速,從中可以隱約發現,這一系列動作是為了緊密配合其核心客戶的產能投放布局,除了滿足現有客戶存量產能的運輸需求,更是在爭取未來將要投放產能的市場上奪得先機。
自2014年開始,密爾克衛全資、合資設立的以及收購的公司,其倉儲資源覆蓋了長三角、珠三角、渤海灣和西南地區,運輸線路延伸至華東、華南、華北、西北、西南等全國大部分地區,能夠“應和”巴斯夫、陶氏、阿克蘇等主要客戶目前以及將來位于上海、南京、張家港、川渝、廣東、天津等地的化工物流需求。
加之密爾克衛手握等從事危險化學品儲存、運輸業務相關的稀缺資質,進入國家化工物流行業門檻,與客戶保持著良好穩定的合作關系,可以推測,近年來密爾克衛一系列投資措施幾近“賦能式投資”。我們預計在未來的3-5年,當其完成綜合物流布局、能力的整合,各主要客戶也逐漸釋放在華的產能,密爾克衛的收入將快速增長。

4.2. 一體化服務+規范管理,利于市占率提升
密爾克衛在化工品綜合物流行業中排名第四,其規范性在行業內部水平較高。更高的規范性有利于鞏固公司與核心客戶之間的合作關系,強化我們所說的“以產定銷”邏輯。
首先,從提供服務的能力上看,公司提供的是一體化的物流服務,囊括了貨代、倉儲與運輸業務,這在當前的化工品物流市場中并不多見,因為在中物聯危化品物流分會所給出的名單中看,倉儲、水運、公路運輸和綜合服務各有一個榜單,化工品第三方物流行業內,仍有大量公司無法提供一體化的物流服務,而對于公司目標大客戶而言,一體化能力則至關重要。

從基礎系統上,其業務系統由由貨代業務系統(簡稱“FMS 系統”)、運輸業務系統(簡稱“TMS 系統”)、倉儲業務系統(簡稱“WMS 系統”)構成。公司目前持有的13項專利均為與日常物流作業相關的實用新型專利,該等實用新型專利系自主研發。

而在公司IPO之時,共7.3億元的項目總投資中,包含了5621萬用于化工供應鏈管理平臺新建項目,以及5000萬投資用于智能物流安全管理項目。項目實施完畢之后,公司可以繼續強化自身在規范性上的優勢,實現:
1)貨代、倉儲和運輸業務的信息共享;手持移動終端可以將各節點貨物信息被采集并反映到MCP系統中,實現數據雙向傳輸、流程自動化處理;實現公司與客戶、供應商、海關、船公司等數據協同操作、集成和交互。
2)全面實現倉庫和運輸業務的安全可視化管理,使安全管理更加直觀化、顯性化。

4.3. 股權:員工持股占比較高,凝聚核心骨干力量
公司專注于化工品供應鏈,董事長陳銀河親力親為參與業務運營管理,兼任公司總經理,主要管理層較為年輕。

從股權結構上,公司大股東陳銀河直接持股比例僅28.58%,但通過其100%控股的演寂投資,以普通合伙人的身份參與了三大員工持股平臺:演惠、演智與演若投資,三者分別持有上市公司3.61%、3.61%與4.94%股權,合計占股權12.16%。

演惠、演智與演若投資的有限合伙人數量共計132人,占到密爾克衛2017年底員工人數的9.44%,涵蓋范圍較廣。而在這些參與上市公司股權的員工名單中,涵蓋了公司總部總監、各事業部(銷售、倉儲、信息智能化、場內物流、罐箱、配送、海運、人事、PR等方方面面)骨干人員,公司通過讓渡股權,將公司核心骨干凝聚。

4.4. 總結
公司與世界500強大的化工品制造大客戶合作緊密,從過去客戶產能投放+公司收購/自建產能的路徑來看,雙方在地域上存在較高的關聯度,我們認為這在一定程度上類似于以產定銷模式,有點在于能夠精準地了解需求,保證業績與產能成比例增長。公司與客戶的深度關系來自于規范性較強,當前已經具備完整的業務系統,IPO募投項目中也投入重金升級系統,我們認為該舉措有望強化公司與客戶的合作。最后,公司已經成立三大員工持股平臺,持有上市公司股權12.16%,參與人數高達132人,占員工比重9.44%,股權分享的結構凝聚公司核心骨干,利于團隊穩定。