各省、自治區、直轄市人民政府,國務院各部委、各直屬機構:
國務院高度重視服務業發展。近年來陸續出臺了家庭、養老、健康、文化創意等生活性服務業發展指導意見,服務供給規模和質量水平明顯提高。與此同時,生產性服務業發展相對滯后、水平不高、結構不合理等問題突出,亟待加快發展。生產性服務業涉及農業、工業等產業的多個環節,具有專業性強、創新活躍、產業融合度高、帶動作用顯著等特點,是全球產業競爭的戰略制高點。加快發展生產性服務業,是向結構調整要動力、促進經濟穩定增長的重大措施,既可以有效激發內需潛力、帶動擴大社會就業、持續改善人民生活,也有利于引領產業向價值鏈高端提升。為加快重點領域生產性服務業發展,進一步推動產業結構調整升級,現提出以下意見:
一、總體要求
(一)指導思想。
以鄧小平理論、“三個代表”重要思想、科學發展觀為指導,深入貫徹黨的十八大和十八屆二中、三中全會精神,全面落實黨中央、國務院各項決策部署,科學規劃布局,放寬市場準入,完善行業標準,創造環境條件,加快生產性服務業創新發展,實現服務業與農業、工業等在更高水平上有機融合,推動我國產業結構優化調整,促進經濟提質增效升級。
(二)基本原則。
堅持市場主導。處理好政府和市場的關系,使市場在資源配置中起決定性作用和更好發揮政府作用,鼓勵和支持各種所有制企業根據市場需求,積極發展生產性服務業。
堅持突出重點。以顯著提升產業發展整體素質和產品附加值為重點,圍繞全產業鏈的整合優化,充分發揮生產性服務業在研發設計、流程優化、市場營銷、物流配送、節能降耗等方面的引領帶動作用。
堅持創新驅動。建立與國際接軌的專業化生產性服務業體系,推動云計算、大數據、物聯網等在生產性服務業的應用,鼓勵企業開展科技創新、產品創新、管理創新、市場創新和商業模式創新,發展新興生產性服務業態。
堅持集聚發展。適應中國特色新型工業化、信息化、城鎮化、農業現代化發展趨勢,深入實施區域發展總體戰略和主體功能區戰略,因地制宜引導生產性服務業在中心城市、制造業集中區域、現代農業產業基地以及有條件的城鎮等區域集聚,實現規模效益和特色發展。
二、發展導向
以產業轉型升級需求為導向,進一步加快生產性服務業發展,引導企業進一步打破“大而全”、“小而全”的格局,分離和外包非核心業務,向價值鏈高端延伸,促進我國產業逐步由生產制造型向生產服務型轉變。
(一)鼓勵企業向價值鏈高端發展。
鼓勵農業企業和涉農服務機構重點圍繞提高科技創新和推廣應用能力,加快推進現代種業發展,完善農副產品流通體系。鼓勵有能力的工業企業重點圍繞提高研發創新和系統集成能力,發展市場調研、產品設計、技術開發、工程總包和系統控制等業務。加快發展專業化設計及相關定制、加工服務,建立健全重大技術裝備第三方認證制度。促進專利技術運用和創新成果轉化,健全研發設計、試驗驗證、運行維護和技術產品標準等體系。重點圍繞市場營銷和品牌服務,發展現代銷售體系,增強產業鏈上下游企業協同能力。強化期貨、現貨交易平臺功能。鼓勵分期付款等消費金融服務方式。推進倉儲物流、維修維護和回收利用等專業服務的發展。
(二)推進農業生產和工業制造現代化。
搭建各類農業生產服務平臺,加強政策法律咨詢、市場信息、病蟲害防治、測土配方施肥、種養過程監控等服務。健全農業生產資料配送網絡,鼓勵開展農機跨區作業、承包作業、機具租賃和維修服務。推進面向產業集群和中小企業的基礎工藝、基礎材料、基礎元器件研發和系統集成以及生產、檢測、計量等專業化公共服務平臺建設,鼓勵開展工程項目、工業設計、產品技術研發和檢驗檢測、工藝診斷、流程優化再造、技能培訓等服務外包,整合優化生產服務系統。發展技術支持和設備監理、保養、維修、改造、備品備件等專業化服務,提高設備運行質量。鼓勵制造業與相關產業協同處置工業“三廢”及社會廢棄物,發展節能減排投融資、清潔生產審核及咨詢等節能環保服務。
(三)加快生產制造與信息技術服務融合。
支持農業生產的信息技術服務創新和應用,發展農作物良種繁育、農業生產動態監測、環境監控等信息技術服務,建立健全農產品質量安全可追溯體系。鼓勵將數字技術和智能制造技術廣泛應用于產品設計和制造過程,豐富產品功能,提高產品性能。運用互聯網、大數據等信息技術,積極發展定制生產,滿足多樣化、個性化消費需求。促進智能終端與應用服務相融合、數字產品與內容服務相結合,推動產品創新,拓展服務領域。發展服務于產業集群的電子商務、數字內容、數據托管、技術推廣、管理咨詢等服務平臺,提高資源配置效率。
三、主要任務
現階段,我國生產性服務業重點發展研發設計、第三方物流、融資租賃、信息技術服務、節能環保服務、檢驗檢測認證、電子商務、商務咨詢、服務外包、售后服務、人力資源服務和品牌建設。
(一)研發設計。
積極開展研發設計服務,加強新材料、新產品、新工藝的研發和推廣應用。大力發展工業設計,培育企業品牌、豐富產品品種、提高附加值。促進工業設計向高端綜合設計服務轉變。支持研發體現中國文化要素的設計產品。整合現有資源,發揮企業創新主體作用,推進產學研用合作,加快創新成果產業化步伐。鼓勵建立專業化、開放型的工業設計企業和工業設計服務中心,促進工業企業與工業設計企業合作。完善知識產權交易和中介服務體系,發展研發設計交易市場。開展面向生產性服務業企業的知識產權培訓、專利運營、分析評議、專利代理和專利預警等服務。建立主要由市場評價創新成果的機制,加快研發設計創新轉化為現實生產力。
(二)第三方物流。
優化物流企業供應鏈管理服務,提高物流企業配送的信息化、智能化、精準化水平,推廣企業零庫存管理等現代企業管理模式。加強核心技術開發,發展連鎖配送等現代經營方式,重點推進云計算、物聯網、北斗導航及地理信息等技術在物流智能化管理方面的應用。引導企業剝離物流業務,積極發展專業化、社會化的大型物流企業。完善物流建設和服務標準,引導物流設施資源集聚集約發展,培育一批具有較強服務能力的生產服務型物流園區和配送中心。加強綜合性、專業性物流公共信息平臺和貨物配載中心建設,銜接貨物信息,匹配運載工具,提高物流企業運輸工具利用效率,降低運輸車輛空駛率。提高物流行業標準化設施、設備和器具應用水平以及托盤標準化水平。繼續推進制造業與物流業聯動發展示范工作和快遞服務制造業工作,加強倉儲、冷鏈物流服務。大力發展鐵水聯運、江海直達、滾裝運輸、道路貨物甩掛運輸等運輸方式,推進貨運汽車(掛車)、列車標準國際化。優化城市配送網絡,鼓勵統一配送和共同配送。推動城市配送車輛標準化、標識化,建立健全配送車輛運力調控機制,完善配送車輛便利通行措施。在關系民生的農產品、藥品、快速消費品等重點領域開展標準化托盤循環共用示范試點。完善農村物流服務體系,加強產銷銜接,擴大農超對接規模,加快農產品批發和零售市場改造升級,拓展農產品加工服務。
(三)融資租賃。
建立完善融資租賃業運營服務和管理信息系統,豐富租賃方式,提升專業水平,形成融資渠道多樣、集約發展、監管有效、法律體系健全的融資租賃服務體系。大力推廣大型制造設備、施工設備、運輸工具、生產線等融資租賃服務,鼓勵融資租賃企業支持中小微企業發展。引導企業利用融資租賃方式,進行設備更新和技術改造。鼓勵采用融資租賃方式開拓國際市場。緊密聯系產業需求,積極開展租賃業務創新和制度創新,拓展廠商租賃的業務范圍。引導租賃服務企業加強與商業銀行、保險、信托等金融機構合作,充分利用境外資金,多渠道拓展融資空間,實現規?;洜I。建設程序標準化、管理規范化、運轉高效的租賃物與二手設備流通市場,建立和完善租賃物公示、查詢系統和融資租賃資產退出機制。加快研究制定融資租賃行業的法律法規。充分發揮行業協會作用,加強信用體系建設和行業自律。建立系統性行業風險防范機制,以及融資租賃業統計制度和評價指標體系。
(四)信息技術服務。
發展涉及網絡新應用的信息技術服務,積極運用云計算、物聯網等信息技術,推動制造業的智能化、柔性化和服務化,促進定制生產等模式創新發展。加快面向工業重點行業的知識庫建設,創新面向專業領域的信息服務方式,提升服務能力。加強相關軟件研發,提高信息技術咨詢設計、集成實施、運行維護、測試評估和信息安全服務水平,面向工業行業應用提供系統解決方案,促進工業生產業務流程再造和優化。推動工業企業與軟件提供商、信息服務提供商聯合提升企業生產經營管理全過程的數字化水平。支持工業企業所屬信息服務機構面向行業和社會提供專業化服務。加快農村互聯網基礎設施建設,推進信息進村入戶。
(五)節能環保服務。
健全節能環保法規和標準體系,增強節能環保指標的剛性約束,嚴格落實獎懲措施。大力發展節能減排投融資、能源審計、清潔生產審核、工程咨詢、節能環保產品認證、節能評估等第三方節能環保服務體系。規范引導建材、冶金、能源企業協同開展城市及產業廢棄物的資源化處理,建立交易市場。鼓勵結合改善環境質量和治理污染的需要,開展環保服務活動。發展系統設計、成套設備、工程施工、調試運行和維護管理等環保服務總承包。鼓勵大型重點用能單位依托自身技術優勢和管理經驗,開展專業化節能環保服務。推廣合同能源管理,建設“一站式”合同能源管理綜合服務平臺,積極探索節能量市場化交易。建設再生資源回收體系和廢棄物逆向物流交易平臺。積極發展再制造專業技術服務,建立再制造舊件回收、產品營銷、溯源等信息化管理系統。推行環境污染第三方治理。
(六)檢驗檢測認證。
加快發展第三方檢驗檢測認證服務,鼓勵不同所有制檢驗檢測認證機構平等參與市場競爭,不斷增強權威性和公信力,為提高產品質量提供有力的支持保障服務。加強計量、檢測技術、檢測裝備研發等基礎能力建設,發展面向設計開發、生產制造、售后服務全過程的分析、測試、計量、檢驗等服務。建設一批國家產業計量測試中心,構建國家產業計量測試服務體系。加強先進重大裝備、新材料、新能源汽車等領域的第三方檢驗檢測服務,加快發展藥品檢驗檢測、醫療器械檢驗、進出口檢驗檢疫、農產品質量安全檢驗檢測、食品安全檢驗檢測等服務,發展在線檢測,完善檢驗檢測認證服務體系。開拓電子商務等服務認證領域。優化資源配置,引導檢驗檢測認證機構集聚發展,推進整合業務相同或相近的檢驗檢測認證機構。積極參與制定國際檢驗檢測標準,開展檢驗檢測認證結果和技術能力國際互認。培育一批技術能力強、服務水平高、規模效益好、具有一定國際影響力的檢驗檢測認證集團。加大生產性服務業標準的推廣應用力度,深化國家級服務業標準化試點。
(七)電子商務。
深化大中型企業電子商務應用,促進大宗原材料網上交易、工業產品網上定制、上下游關聯企業業務協同發展,創新組織結構和經營模式。引導小微企業依托第三方電子商務服務平臺開展業務。抓緊研究制定鼓勵電子商務創新發展的意見。深化電子商務服務集成創新。加快并規范集交易、電子認證、在線支付、物流、信用評估等服務于一體的第三方電子商務綜合服務平臺發展。加快推進適應電子合同、電子發票和電子簽名發展的制度建設。建設開放式電子商務快遞配送信息平臺和社會化倉儲設施網絡,加快布局、規范建設快件處理中心和航空、陸運集散中心。鼓勵對現有商業設施、郵政便民服務設施等的整合利用,加強共同配送末端網點建設,推動社區商業電子商務發展。深入推進國家電子商務示范城市、示范基地和示范企業建設,發展電子商務可信交易保障、交易糾紛處理等服務。建立健全促進電子商務發展的工作保障機制。加強網絡基礎設施建設和電子商務信用體系、統計監測體系建設,不斷完善電子商務標準體系和快遞服務質量評價體系。推進農村電子商務發展,積極培育農產品電子商務,鼓勵網上購銷對接等多種交易方式。支持面向跨境貿易的多語種電子商務平臺建設、服務創新和應用推廣。積極發展移動電子商務,推動移動電子商務應用向工業生產經營和生產性服務業領域延伸。
(八)商務咨詢。
提升商務咨詢服務專業化、規模化、網絡化水平。引導商務咨詢企業以促進產業轉型升級為重點,大力發展戰略規劃、營銷策劃、市場調查、管理咨詢等提升產業發展素質的咨詢服務,積極發展資產評估、會計、審計、稅務、勘察設計、工程咨詢等專業咨詢服務。發展信息技術咨詢服務,開展咨詢設計、集成實施、運行維護、測試評估、應用系統解決方案和信息安全服務。加強知識產權咨詢服務,發展檢索、分析、數據加工等基礎服務,培育知識產權轉化、投融資等市場化服務。重視培育品牌和商譽,發展無形資產、信用等評估服務。抓緊研究制定咨詢服務業發展指導意見。依法健全商務咨詢服務的職業評價制度和信用管理體系,加強執業培訓和行業自律。開展多種形式的國際合作,推動商務咨詢服務國際化發展。
(九)服務外包。
把握全球服務外包發展新趨勢,積極承接國際離岸服務外包業務,大力培育在岸服務外包市場。抓緊研究制定在岸與離岸服務外包協調發展政策。適應生產性服務業社會化、專業化發展要求,鼓勵服務外包,促進企業突出核心業務、優化生產流程、創新組織結構、提高質量和效率。引導社會資本積極發展信息技術外包、業務流程外包和知識流程外包服務業務,為產業轉型升級提供支撐。鼓勵政府機構和事業單位購買專業化服務,加強管理創新。支持企業購買專業化服務,構建數字化服務平臺,實現包括產品設計、工藝流程、生產規劃、生產制造和售后服務在內的全過程管理。
(十)售后服務。
鼓勵企業將售后服務作為開拓市場、提高競爭力的重要途徑,增強服務功能,健全服務網絡,提升服務質量,完善服務體系。完善產品“三包”制度,推動發展產品配送、安裝調試、以舊換新等售后服務,積極運用互聯網、物聯網、大數據等信息技術,發展遠程檢測診斷、運營維護、技術支持等售后服務新業態。大力發展專業維護維修服務,加快技術研發與應用,促進維護維修服務業務和服務模式創新,鼓勵開展設備監理、維護、修理和運行等全生命周期服務。積極發展專業化、社會化的第三方維護維修服務,支持具備條件的工業企業內設機構向專業維護維修公司轉變。完善售后服務標準,加強售后服務專業隊伍建設,健全售后服務認證制度和質量監測體系,不斷提高用戶滿意度。
(十一)人力資源服務和品牌建設。
以產業引導、政策扶持和環境營造為重點,推進人力資源服務創新,大力開發能滿足不同層次、不同群體需求的各類人力資源服務產品。提高人力資源服務水平,促進人力資源服務供求對接,引導各類企業通過專業化的人力資源服務提升人力資源管理開發和使用水平,提升勞動者素質和人力資源配置效率。加快形成一批具有國際競爭力的綜合型、專業型人力資源服務機構。統籌利用高等院校、科研院所、職業院校、社會培訓機構和企業等各種培訓資源,強化生產性服務業所需的創新型、應用型、復合型、技術技能型人才開發培訓。加快推廣中關村科技園區股權激勵試點經驗,調動科研人員創新進取的積極性。營造尊重人才、有利于優秀人才脫穎而出和充分發揮作用的社會環境。鼓勵具有自主知識產權的知識創新、技術創新和模式創新,積極創建知名品牌,增強獨特文化特質,以品牌引領消費,帶動生產制造,推動形成具有中國特色的品牌價值評價機制。
四、政策措施
從深化改革開放、完善財稅政策、強化金融創新、有效供給土地、健全價格機制和加強基礎工作等方面,為生產性服務業發展創造良好環境,最大限度地激發企業和市場活力。
(一)進一步擴大開放。
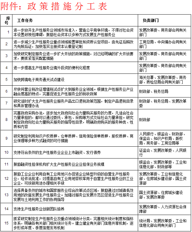
進一步放開生產性服務業領域市場準入,營造公平競爭環境,不得對社會資本設置歧視性障礙,鼓勵社會資本以多種方式發展生產性服務業。進一步減少生產性服務業重點領域前置審批和資質認定項目,由先證后照改為先照后證,加快落實注冊資本認繳登記制。允許社會資本參與應用型技術研發機構市場化改革。鼓勵社會資本參與國家服務業綜合改革試點。
引導外資企業來華設立生產性服務業企業、各類功能性總部和分支機構、研發中心、營運基地等。統一內外資法律法規,推進生產性服務業領域有序開放,放開建筑設計、會計審計、商貿物流、電子商務等服務業領域外資準入限制。加快研究制定服務業進一步擴大開放的政策措施,對已經明確的擴大開放要求,要抓緊落實配套措施。探索對外商投資實行準入前國民待遇加負面清單的管理模式。發揮中國(上海)自由貿易試驗區在服務業領域先行先試的作用。加強與香港、澳門、臺灣地區的服務業合作,加快推進深圳前海、珠海橫琴、廣州南沙與港澳地區,福建廈門、平潭和江蘇昆山與臺灣地區的服務業合作試點。
鼓勵有條件的企業依托現有產品貿易優勢,在境外設立分支機構,大力拓展生產性服務業發展空間。簡化境外投資審批程序,進一步提高生產性服務業境外投資的便利化程度。鼓勵企業利用電子商務開拓國際營銷渠道,積極研究為符合條件的電子商務企業、快遞企業提供便利通關措施。加快跨境電子商務通關試點建設。鼓勵設立境外投資貿易服務機構,做好境外投資需求的規模、領域和國別研究,提供對外投資準確信息,為企業“走出去”提供咨詢服務。
(二)完善財稅政策。
盡快將營業稅改征增值稅試點擴大到服務業全領域。根據生產性服務業產業融合度高的特點,完善促進生產性服務業的稅收政策。研發設計、檢驗檢測認證、節能環保等科技型、創新型生產性服務業企業,可申請認定為高新技術企業,享受15%的企業所得稅優惠稅率。研究適時擴大生產性服務業服務產品出口退稅政策范圍,制定產品退稅目錄和具體管理辦法。
中央財政和地方財政在各自事權和支出責任范圍內,重點支持公共基礎設施、市場誠信體系、標準體系建設以及公共服務平臺等服務業發展薄弱環節建設,探索完善財政資金投入方式,提高資金使用效率,推動建立統一開放、規范競爭的服務業市場體系。鼓勵開發區、產業集群、現代農業產業基地、服務業集聚區和發展示范區積極建設重大服務平臺。積極研究自主創新產品首次應用政策,增加對研發設計成果應用的支持。完善政府采購辦法,逐步加大政府向社會力量購買服務的力度,凡適合社會力量承擔的,都可以通過委托、承包、采購等方式交給社會力量承擔。研究制定政府向社會力量購買服務的指導性目錄,明確政府購買的服務種類、性質和內容。
(三)創新金融服務。
鼓勵商業銀行按照風險可控、商業可持續原則,開發適合生產性服務業特點的各類金融產品和服務,積極發展商圈融資、供應鏈融資等融資方式。支持節能環保服務項目以預期收益質押獲得貸款。研究制定利用知識產權質押、倉單質押、信用保險保單質押、股權質押、商業保理等多種方式融資的可行措施。建立生產性服務業重點領域企業信貸風險補償機制。完善動產抵(質)押登記公示體系,建立健全動產押品管理公司監管制度。支持符合條件的生產性服務業企業通過銀行間債券市場發行非金融企業債券融資工具融資,拓寬企業融資渠道。支持商業銀行發行專項金融債券,服務小微企業。根據研發、設計、應用的階段特征和需求,建立完善相應的融資支持體系和產品。搭建方便快捷的融資平臺,支持符合條件的生產性服務業企業上市融資、發行債券。對符合條件的中小企業信用擔保機構提供擔保服務實行免征營業稅政策。鼓勵融資性擔保機構擴大生產性服務業企業擔保業務規模。
(四)完善土地和價格政策。
合理安排生產性服務業用地,促進節約集約發展。鼓勵工業企業利用自有工業用地興辦促進企業轉型升級的自營生產性服務業,經依法批準,對提高自有工業用地容積率用于自營生產性服務業的工業企業,可按新用途辦理相關手續。選擇具備條件的城市和國家服務業綜合改革試點區域,鼓勵通過對城鎮低效用地的改造發展生產性服務業。加強對服務業發展示范區促進生產性服務業發展與土地利用工作的協同指導。
建立完善主要以市場決定價格的生產性服務業價格形成機制,規范服務價格。建立科學合理的生產性服務業企業貸款定價機制,加大對生產性服務業重點領域企業的支持力度。加快落實生產性服務業用電、用水、用氣與工業同價。對工業企業分離出的非核心業務,在水、氣方面實行與原企業相同的價格政策。符合條件的生產性服務業重點領域企業,可申請參與電力用戶與發電企業直接交易試點。加強對生產性服務業重點領域違規收費項目的清理和監督檢查。
(五)加強知識產權保護和人才隊伍建設。
鼓勵生產性服務業企業創造自主知識產權,加強對服務模式、服務內容等創新的保護。加快數字版權保護技術研發,推進國家版權監管平臺建設。擴大知識產權基礎信息資源共享范圍,促進知識產權協同創新。加強知識產權執法,加大對侵犯知識產權和制售假冒偽劣商品的打擊力度,維護市場秩序,保護創新積極性。加強政府引導,及時發布各類人才需求導向等信息。支持生產性服務業創新團隊培養,建立創新發展服務平臺。研究促進設計、創意人才隊伍建設的措施辦法,鼓勵創新型人才發展。建設大型專業人才服務平臺,增強人才供需銜接。
(六)建立健全統計制度。
以國民經濟行業分類為基礎,抓緊研究制定生產性服務業及重點領域統計分類,完善相關統計制度和指標體系,明確各有關部門相關統計任務。建立健全有關部門信息共享機制,逐步形成年度、季度信息發布機制。
各地區、各部門要充分認識發展生產性服務業的重大意義,把加快發展生產性服務業作為轉變經濟發展方式、調整產業結構的重要任務,采取有力措施,確保各項政策落到實處、見到實效。地方各級人民政府要加強組織領導,結合本地實際進一步研究制定扶持生產性服務業發展的政策措施。國務院各有關部門要密切協作配合,抓緊制定各項配套政策和落實政策措施分工的具體措施,營造促進生產性服務業發展的良好環境。發展改革委要加強統籌協調,會同有關部門對本意見落實情況進行督促檢查和跟蹤分析,每半年向國務院報告一次落實情況,重大問題及時報告。
在推進生產性服務業加快發展的同時,要圍繞人民群眾的迫切需要,繼續大力發展生活性服務業,落實和完善生活性服務業支持政策,拓展新領域,不斷豐富健康、家庭、養老等服務產品供給;發展新業態,不斷提高網絡購物、遠程教育、旅游等服務層次水平;培育新熱點,不斷擴大文化創意、數字家庭、信息消費等消費市場規模,做到生產性服務業與生活性服務業并重、現代服務業與傳統服務業并舉,切實把服務業打造成經濟社會可持續發展的新引擎。
附件:政策措施分工表
國務院
2014年7月28日
