近年來,我國電子商務發展的勢頭迅猛,總體規模越來越大,如圖1所示。除少數年份外,年均增長率在30%-40%左右,2013年交易額突破10萬億元,達10.28萬億元。十年間,交易額增長了10倍。

如圖2所示,在電子商務交易過程中,電子商務零售交易總額的增長更為快速。在2008-2013年間,電子商務零售交易額增長率都明顯高于全社會消費品零售總額增長率,2008年電子商務零售交易額增長率為44.8%,遠遠高于全社會消費品零售總額增長率的18.5%。2013年兩者的增長率分別為41.2%和13.1%。電子商務零售交易總額快速增長的結果使其占全社會消費品零售額的比重不斷上升。2008年電子商務零售交易額占比只有2.3%,2013年這一比重達到7.8%,超過美國的5.8%(見圖2)。在絕對量上,2013年我國網絡零售市場交易規模達到1.85萬億元,超過美國2625.1億美元(根據2013年年均人民幣匯率,折合為人民幣1.63萬億元),成為世界第一大網絡零售市場。

大量的報道和研究指出,電子商務的迅猛發展不僅促進了商業繁榮、產業融合和產業結構升級,還推進了信息技術的進步及應用,為我國對外貿易的轉型升級提供了新機制。那么,電子商務究竟以怎樣的方式發揮上述作用和機制呢?本文將基于電子商務發展的歷程和特點,探究電子商務發展的內在邏輯——平臺演進模式,并基于這一模式分析和預測電子商務發展的趨勢。
我國電子商務發展的基本特點
我國電子商務最初從模仿起步。在此后十余年的發展過程中,我國電子商務企業結合國情,不斷融合創新,業已形成相對穩定的市場格局,并發展出獨具中國特色的服務業態與盈利模式。具體而言,我國電子商務發展呈現出以下特點。
(一)B2B、B2C和C2C三大電子商務市場格局基本形成
在堪稱中國電子商務元年的1999年,馬云在杭州創立阿里巴巴電子商務B2B網站,中國第一家在線銷售軟件圖書的B2C網站8848、第一家C2C電子商務網站易趣網、第一家B2C網上書店當當網也都于同期成立,B2B、B2C和C2C三大電子商務形式在我國正式開啟。經過十幾年的競合,我國電子商務市場已經形成了相對穩定的市場格局。根據中國電子商務研究中心的監測數據,2013年電子商務市場細分行業結構中,B2B電子商務占比80.4%;網絡零售交易規模市場份額達到17.6%;網絡團購占比0.6%;其他占1.4%。在每一市場基本都形成了阿里巴巴獨具鰲頭的市場格局。
B2C電子商務的競爭最為激烈。2003年之后,同品類商務網站展開了激烈競爭,如當當、卓越、貝塔斯曼的網上書店之爭,青旅在線、億龍網和攜程網等旅游電子商務網站企業的競爭。全球B2C巨頭亞馬遜進入中國市場,進一步加劇了電商市場的競爭。隨著中國網絡購物人群數量的快速發展,新一批B2C電商快速崛起。京東商城、凡客誠品、唯品會、新蛋、紅孩子等垂直電商大量涌現。2008年,阿里巴巴推出淘寶商城,進入B2C市場。越來越多的傳統企業,如方正、聯想、海爾等制造企業,蘇寧和國美兩大家電零售巨頭,中糧等食品類企業,李寧、七匹狼等服裝類企業等開始開展不同形態的電子商務。經過激烈的價格比拼和融合淘汰,B2C市場集中度呈現加強趨勢:2013年第三季度,前十大B2C平臺市場份額之和達到89.7%,其中,天貓占51.1%、京東占17.5%、騰訊電商占6%。
阿里巴巴在B2B核心業務盈利穩定后,于2003年上線淘寶網,進軍C2C市場。阿里巴巴同年創建的獨立第三方支付平臺工具支付寶因采取擔保交易模式,讓電子購物變得簡單高效,極大地推進了電子商務的發展,并迅速改變了C2C電子商務市場格局。2003年,eBay易趣作為C2C市場龍頭,份額高達90%左右。到2005年底,據易觀國際數據顯示,淘寶C2C市場份額已達57.74%,eBay易趣降至31.46%,拍拍網3.76%。到2008年底,淘寶C2C市場份額高達86%,拍拍網7.2%,eBay易趣退居第三,僅占6.6%的市場份額。2006年當當網進軍C2C市場以失敗告終,2008年百度推出C2C平臺百度有啊,挑戰淘寶網,也宣告失敗。于是淘寶網迅速結束了C2C市場的爭奪戰,穩居中國C2C市場龍頭。根據中國電子商務研究中心監測數據顯示,2013年底,C2C市場淘寶占比96.5%,拍拍網占比3.4%,易趣網占比0.1%。
2006年阿里巴巴在B2B市場一支獨秀的局面被打破,慧聰網的買賣通以及萬網支持下的買賣網勢力逐漸崛起。2009年,中國制造網在國內A股市場上市,成為B2B市場第五家上市公司。中國電子商務研究中心監測數據顯示,2013年B2B電子商務服務商營收(包括線下服務收入)份額中,阿里巴巴繼續排名第一,市場份額為44.5%;后續排名分別是上海鋼聯(我的鋼鐵網)、環球資源、慧聰網、焦點科技(中國制造網)、環球市場、網盛生意寶,市場占比分別為10.6%、7.1%、3.6%、2.4%、1.7%、1.3%。
(二)電子商務經營呈現出平臺化趨勢
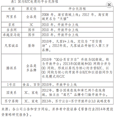
B2B和C2C電子商務由于自身特點都是以第三方平臺的方式經營的,而B2C大都以單品類、垂直電商的運營方式起家。2010年以后,主要B2C垂直電商紛紛向平臺化轉型,并走向線上、線下的融合。
根據中國電子商務研究中心監測數據顯示,2013年底,我國B2C網絡零售市場上排名第一的是天貓商城,占比50.1%;京東商城名列第二,占比22.4%;位于第三位的是蘇寧易購,占比4.9%,后續排名依次為騰訊電商(3.1%)、亞馬遜中國(2.7%)、1號店(2.6%)、唯品會(2.3%)、當當網(1.4%)、國美在線(0.4%)、凡客誠品(0.2%)。這其中,除了天貓商城,其他各電商都是垂直電商起家的。如表1所示,從2010年起,無論是京東商城、當當網、凡客誠品等電商起家的垂直電商,還是蘇寧易購、國美在線等零售商起家的垂直電商,更或者亞馬遜中國等外資背景的垂直電商都紛紛開放平臺,引進品牌商,推進平臺化。1號店也于2010年開放平臺。

在排位前十的B2C電商中,唯品會是迄今為止唯一一家沒有開放平臺、始終堅持自營的電商。這家以非標品和限時出售為商業模式的電商走了一條特色化道路,為垂直B2C提供了一種可能的生存方式。
除了上述通過平臺化在B2C電商大戰中生存下來的電商之外,眾多的小型B2C垂直電商,要么被收購,如自有品牌電商貼身服飾維棉、家紡優雅100、女裝品牌初刻、男裝品牌NOP和母嬰品牌紅孩子都被收購;要么成為平臺電商的入駐商家,如優購、好樂買、酒仙網、麥包包等均入駐天貓;要么被淘汰。
(三)電子商務的發展催生大量新型服務業態
作為一個商品、物流、資金、技術服務等多要素構成的綜合交易過程,電子商務本身就是一種新型服務業態。電子商務的不斷演進發展,催生了更多的新型服務業態。這些新業態具體包括兩類:一類是電子商務支撐服務業態,如電子支付服務、物流服務、認證服務、云計算服務等;另一類是電子商務衍生服務業態,如電子商務運營服務、電子商務信息技術服務、電子商務營銷服務等。
就支撐類服務業態的發展來看。電子商務的發展不僅催生支付寶、財付通、好易聯、快錢等眾多第三方電子支付工具,也使服務于電子商務的快遞服務和電子認證服務業得到快速發展。近年來,為了解決網絡瓶頸,云計算成為電子商務平臺的重要戰略方向。2009年阿里巴巴集團成立阿里云計算公司,之后京東商城和蘇寧易購先后推出云計算服務;2013年,微軟、IBM和亞馬遜等國際巨頭也開始進入我國的云計算市場。
就衍生類服務業態的發展來看。隨著大批品牌企業、制造企業和中小企業開展電子商務以及國際品牌商進軍我國電子商務市場,專注于網店運營、營銷推廣、視覺設計和客服外包等電子商務運營服務商快速崛起,“平臺+插件”的移動信息技術和O2O技術支持等信息技術服務有了不斷擴大的發展空間,全網營銷、移動營銷、社會化導購和網店模特等電子商務營銷服務作為全新業態也得到了快速發展。
(四)電子商務的發展促進了產業融合
電子商務發展促進的產業融合體現在兩個方面。一是電子商務(尤其是B2B)進一步促進上下游企業之間的供求關系,圍繞最終產品的生產制造而在整個產業鏈上優化重組,從而促進產業分工,加速產業集聚,優化資源配置效率。二是電商平臺企業出于自身業務發展需要而進入相關行業。如阿里巴巴進入物流業,建立菜鳥系統,整合國內五大快遞企業(順豐、圓通、中通、韻達、申通),打造所謂的“中國智能物流骨干網(CSN)”,試圖提供在全國任何一個城市24小時送達的物流服務。此外,據報道,從2013年到2014年5月,阿里巴巴將A股上市公司恒生電子、華數傳媒和H股上市公司中信21世紀、銀泰的部分股權收入囊中,涉資超150億元;如包含未上市公司,阿里巴巴并購涉資超過400億元。通過上述運作,阿里巴巴的龐大版圖包括了電商平臺、O2O生活服務、社交平臺、娛樂視頻、醫療健康、互聯網金融、在線旅游、物流平臺等八大領域。另一方面,也存在電子商務支撐服務業反向地向電商滲透與融合。如快遞巨頭順豐速運憑其龐大的網絡、冷鏈物流和航空貨運等復合優勢,于2012年上線網絡生鮮市場順豐優選;2014年在全國鋪開名為“嘿客”的便利店,進軍O2O市場,意欲打造一體化供應鏈服務,實現為客戶提供“信息、資金、物流”三流合一的閉環商業模式。
(五)電商企業殊途同歸,形成日益趨同的發展模式
在電商發展初期,支撐電子商務的商品、物流、資金、技術服務等各要素只是獨立運作或有限合作,隨著市場規模的日益壯大以及市場競爭的加劇,電商企業不斷將網絡交易相關的全產業鏈整合起來以獲得更大的利益。另一方面,電商平臺所入駐的大量中小企業本身就是一個巨大的資源,為電商平臺企業通過開展各類定制服務以獲得利潤提供了非常有利的條件。為此,在充分掌握店商的詳細交易數據并以此建立其交易信用數據庫(誠信檔案)的基礎之上,利用電子支付工具、借用商業銀行已經發展成熟的供應鏈金融,為入駐店商企業提供信用貸款,也就成為電商平臺企業業務發展的自然邏輯過程。
目前,國內幾大電商平臺企業基本上都是在這個基于平臺的演進邏輯上發展過來的。例如,馬云在創建B2B的網上交易平臺后,為解決網絡交易的信用問題,于2002年3月推出了“誠信通”;為了提高支付的便捷性和解決交易安全問題,于2004年創立第三方支付平臺——支付寶;為了解決平臺上的小微企業的融資需求,分別于2010、2012年成立浙江阿里巴巴小額貸款股份有限公司和重慶市阿里巴巴小額貸款股份有限公司;為了向天貓、淘寶平臺上的店商及店商服務商提供IT基礎設施和數據云服務,于2012年7月推出聚石塔平臺;……馬云將這個業務發展邏輯表述為“平臺、金融、數據”。
另一家龍頭電商企業京東盡管以自營模式起家,但是在業務發展方向上與平臺電商起家的阿里巴巴如出一轍:在構建日益完善、開放的快遞物流體系的基礎上,收購網銀在線以發展屬于自己的第三方支付體系、并聯合中國銀行推出“供應鏈金融服務”,利用京東的規模和信用幫助供應商從銀行獲得資金;投巨資在內蒙巴彥淖爾和江蘇宿遷建設兩個云計算中心,為入駐企業提供第三方云存儲和大數據分析服務。其他頗具規模的B2C或C2C電商企業也基本沿著這個邏輯在發展、擴張。
我國電子商務發展的平臺演進模式
從上述電商發展的特征中,我們可以概括出我國電子商務發展的成功模式,即首先通過開放平臺、增規模、擴品類實現平臺化,然后在延長產業鏈和擴展業態的過程中尋找價值增長點,由此形成特色化經營。遵循這一模式,電商企業基本沿著平臺邏輯、產業鏈邏輯、工具邏輯、特色模式邏輯發展、演進。
(一)平臺邏輯
以自營為主的垂直電商因為品類單一、規模小,難以形成規模和信息優勢。與之相對,綜合性第三方平臺形成巨大的向心力,將制造商、批發零售商、消費者、單品類垂直電商等裹挾其中。多品類綜合性經營有利于發現商品和價格,形成信息優勢;開放平臺吸引更多的入住商家,有利于形成規模優勢,壓低商品和服務價格。規模優勢還為產業鏈融合和工具擴展提供市場基礎。對于以標準品為主的電子商務交易而言,規?;蚧谝幠5牧髁砍蔀殡娚唐髽I生存的基本條件。所以,構建第三方平臺或垂直電商平臺化,吸引入駐網店達到一定規模,通過價格戰促進交易規模達到一定水平并保持快速增長勢頭,是電商發展的基本邏輯,即平臺邏輯。
(二)產業鏈邏輯
平臺價格戰的結果是,誰都無法通過網絡交易本身贏利,電商平臺必須圍繞占據優勢地位的平臺,延長其上下游產業鏈條。從上游來看,電商平臺與入駐電商甚至生產企業建立更緊密的合作關系,以保證市場供應。從下游來看,電商平臺衍生出越來越多的圍繞電子交易而出現的服務業態,包括電子支付服務業、物流服務業、認證服務業、云計算等信息技術服務業等等。這些服務業態為入駐電商和客戶的交易提供更多便利,也為電商尋找價值增長點提供機會。
(三)工具邏輯
電商平臺一方面必須能夠控制其拉長的產業鏈條,并在其中培育新的價值增長環節;另一方面,電商平臺必須能夠發展、應用更多的市場工具,以便在這些新的產業鏈環節上發展新的增值服務。這些工具包括便捷快速的快遞物流、電子支付工具和云計算等。從現在的發展情況來看,電子支付工具如支付寶在發展到一定程度之后,已成為一項獨立的業務,并被其他行業作為新型的電子支付手段。在這方面,互聯網金融是工具邏輯的典型。
(四)特色模式邏輯
電商平臺之間的競爭,由最初的圍繞平臺規模的價格戰,逐步向經營模式的競爭轉變。電商平臺需要在其拉長的產業鏈條上發現并培育出新的價值增長環節,并在這些環節上發展、應用高效的市場工具從而創造出更大的效益。平臺、價值鏈與市場工具的結合,衍生出獨特的市場發展模式。只有這樣,電商平臺才能不斷地打敗競爭對手,并日益占據市場的主導地位。
我們將上述四個邏輯構成的電商發展模式稱為“平臺演進模式”,如圖3所示。不同的電商平臺企業最后都不約而同地按照類似的平臺演進模式去規劃自身的電子商務業務發展戰略,說明平臺演進模式本身具有某種合理性。因此,我們可以將平臺演進模式看作是電子商務平臺發展的動態業務架構。

實際上,平臺演進模式不僅是電商平臺企業基于電子商務產業鏈的價值分布而采取的一種非常理性的戰略選擇,也是其應對市場競爭的客觀需要;與此同時,物聯網、云計算和大數據等新一代信息技術也為構建這種動態業務架構提供了現實的可行性。平臺演進模式的日趨成熟表明,我國電子商務平臺企業開始從簡單、殘酷的價格競爭向更高端的架構、模式和體系的綜合競爭轉變。毫無疑問,平臺演進模式也應該是我們分析未來電子商務發展趨勢的合理框架。
從平臺演進模式看我國電子商務發展趨勢
(一)平臺化趨勢將繼續演進,但演進方向和發展重點將有所不同
經過長期的發展,我國電子商務市場已經初步穩定成熟。但是,電商平臺化趨勢仍然將繼續發展,仍然會是電子商務市場競爭發展的基本方向,只是與以前相比,競爭內容和方式有所變化。價格戰已經不再是競爭的主要方式,模式邏輯成為其競爭的主要內容,發展獨特的電子商務經營模式、拓展完善盈利業務鏈條成為大型電商平臺之間競爭的重點。
近年來,移動電子商務發展迅速,各電商平臺企業紛紛發力移動電子商務。但是,從發展現狀與趨勢來看,移動化并不能改變目前已經形成的電子商務市場格局,只是對互聯網電子商務的改進與效益提升。例如,電子支付工具、物流平臺等由互聯網向移動終端的轉移,提高了電子交易的便利性與效益。關于這一點,從微信電子商務遲遲不能做大即可略見一斑。
(二)第三方電商平臺成為新一代信息技術創新主體
商業發展模式成為電商平臺企業競爭的重要內容,而要構建并不斷發展具有獨特市場價值的電子商務發展模式,就必須大量使用新一代信息技術,例如物聯網、云計算、大數據等。通過物聯網技術實現快遞物流體系現代化,通過云計算技術實現海量交易數據的存儲與信息處理,通過大數據技術發現、發掘產品市場的發展趨勢與客戶價值,等等。實際上,只有通過這些技術應用才能充實、豐富企業的商業模式并實現更大的市場價值。
(三)短期來看,國內電子商務市場將維持相對穩定的寡頭競爭局面
經過長期的市場競爭以及平臺邏輯的演進歷程,當前保留下來的幾家大型電子商務平臺企業已經在市場上站穩腳跟,并具備相對強大的經濟實力,發展出了復雜的電子商務生態體系。毫無疑問,第三方電子商務平臺已經構筑起了一個讓外圍企業難以跨越的門檻,特別是2014年京東、阿里巴巴分別在美國納斯達克市場上市并融得天價資金之后。因此,我國電子商務市場進入了一個相對穩定、成熟的發展階段。
在這個階段,我國電子商務市場存在著兩類競爭。一類競爭主要是在寡頭之間展開,這也是電子商務市場競爭的主體。電商平臺企業之間的寡頭競合關系日趨激烈。在B2C和C2C市場,阿里巴巴、騰訊和京東三家企業是電子商務領域的第一梯隊,將其他電子商務企業遠遠地拋在后面,因而三者之間形成一種寡頭競爭關系。在這三家企業中,阿里巴巴占據絕對領先地位,對其他兩家企業構成致命危險,而騰訊則借助微信占據移動互聯網的高地。于是,騰訊和京東之間開始加強合作。2014年3月10日,騰訊支付2.14億美元現金,并將QQ網購、拍拍的電商和物流部門并入京東,易迅繼續以獨立品牌運營,京東會持易迅少數股權,此輪交易結束后,騰訊持股京東商城15%。其結果就是,騰訊手機QQ、微信電商均向京東商城開放,京東獲得了移動、社交兩大領域最重要的流量支持。京東可以據此利用手機QQ、微信在移動實時通訊方面的巨大優勢,布局未來的移動電子商務。因此,在電子商務領域,實際上形成了阿里巴巴與京東之間的兩強對決。
另一類競爭是少數具有鮮明專業特色的垂直電子商務企業的競爭。但是,這類企業本身并不是純粹的電子商務企業,電子商務只是其銷售平臺,同時肩負著企業內部的研發與生產制造業務的統籌功能。例如小米科技公司。不過,這類企業雖然會對第三方電商平臺的市場銷售帶來沖擊,但并不會對現有的阿里、京東這兩家第三方電商平臺的寡頭競爭企業形成威脅。
(四)第三方電商平臺的公共管理職能日益突出,出現第四方治理機構
為了維護電子交易秩序,第三方電商平臺需要對進入其平臺進行交易的產品質量、店商資質以及售后服務等進行相應的規范與管理。這實際上是在發揮著市場的公共管理功能。因此,電商平臺將日益成為政府、市場、第三方(非政府機構)之外的第四方。
為深入發展電子商務和跨境電子商務,今后勢必將構建政府、市場、第三方與電商平臺之間的電子商務高效治理體系,合理、有效地處理相互之間的關系。為此,今后在不斷地減少政府行政審批事項、發揮市場的決定性作用的同時,有必要賦予電商平臺以更多的公共服務功能,發揮其在征信系統與信用體系建設、產品質量標準建設與規范管理、知識產權保護以及其他方面的積極作用。
(五)產業鏈邏輯繼續深化,向產業上下游縱深發展
在獲取市場寡頭壟斷地位之后,電商平臺企業將繼續依托已經建立起來的市場地位和經營優勢特別是物流快遞與電子支付工具,向其他相關產業擴展。在選取目標產業環節時,電商平臺企業仍然會主要地基于電子商務業務主線進行延伸。
從產業上下游來看,產業鏈邏輯主要沿著兩個方向展開:繼續向上游制造業遷移,實現互聯網企業與實體經濟(如制造業企業)的融合;向下游領域拓展,重點是內容提供行業(如游戲、動漫、廣告、新聞、影視傳媒等)。從最近的發展情況來看,最受關注的發展方向是泛娛樂化,幾大電商平臺企業以及其他互聯網大型企業都在往內容提供行業轉移,搶占流量入口。例如,在2013年5月到2014年5月的一年的時間里,BAT先后投資并購15家文化企業。而與上游行業的融合,雖然數量不多,但是卻仍然備受關注,如小米科技12.66億元入股美的集團。